This section provides an overview of how to configure and manage the Serialized Logistics application. The Serialized Logistics application supports companies in carrying out transfer, verification, and other logistics-related activities in their warehouses and reporting these activities to the market (when applicable).
The workflows below illustrate typical use cases for the user. The description is not exhaustive and is not meant to be exhaustive. The goal is to help users understand how to use the application for certain activities.
IMPORTANT:
- In the below use cases, we assume that you have already filled in the company and billing information in the tenant settings. For more information, see Tenant Settings.
- In the below use cases, we assume that you have already activated the Serialized Logistics application in Movilitas.Cloud. For certain cases, the Reports & Analysis application also needs to be activated in Movilitas.Cloud. This is a one-time activity when you start your journey with Movilitas.Cloud. For more information, see Enabling Applications for a Tenant.
- For users that have the “User” or "Support" role, the administrators of the tenant can configure access to the Serialized Logistics application and Reports & Analysis application but this is optional. In this way, the administrators can customize the available functions for each user with the “User” or "Support" role. For more information, see Roles and Access to the Serialized Logistics Application and Roles and Access to the Reports & Analysis Application.
List of Use Cases
- Reporting Transfers to BPOM (Indonesia)
- Verifying Items against SAP ATTP and Requesting Product Information
- Commissioning while Shipping to a Client and Reporting to SAP ICH (China)
- Receiving Inbound External Orders and Verifying Items Against the NMVS (FMD Europe)
- Shipping to a Client and Connecting to the NMVS (FMD Europe)
- Decommissioning or Reactivating Packs towards the NMVS (FMD Europe)
- Performing Logistics on Behalf of a Marketing Authorization Holder and Sending the Transfer Report as an EPCIS File (To Bahrain)
- Sending Manufacturing Reports on Behalf of a Marketing Authorization Holder to Tatmeen (Free Trade Zone --> United Arab Emirates)
- Shipping and Receiving Items in Saudi Arabia as a Third-Party Logistics Company (Saudi Arabia)
- Processing Shipping Event from SAP ATTP to TraceLink
- Performing 3PL Activities in the USA and Reporting to SAP ICH
- Receiving the Produced Items from the CMO through a 3PL
- Receiving Products from a Designated Wholesaler (FMD Europe)
- Receiving and Shipping Items in the USA as a Distributor
- Sending a Shipping Event from SAP ATTP to a Partner Client in Movilitas.Cloud (UAE)
- Shipping to the USA as a Manufacturer and Sending the DSCSA EPCIS to SFTP
- Decommissioning Export towards the NMVS upon Arrival of an EPCIS File from the Supplier (FMD Europe)
Reporting Transfers to BPOM (Indonesia)
In this use case, you want to perform shipping and receiving activities in your warehouses and report these activities to BPOM. Your warehouses can have either the manufacturer or the distributor role.

Before You Begin
Make sure that:
- You have added mobile users to your tenant. For more information, see Managing Users of a Tenant.
- You have configured the BPOM channels you need. For more information on the channel, see BPOM.
For the BPOM channel, specify the type of the shipping locations (warehouse or client) and import them to the Serialized Logistics application. The imported shipping locations are available under the Site management --> Warehouses or Site management --> Clients tab, respectively.
Procedure
1. (Optional) Set the default channel under the Serialized Logistics application --> Settings tab. For more information, see Settings.
2. Configure the site-related aspects.
| Option | Action |
|---|---|
| Warehouses | Configure the warehouses where the scanning activities will be performed:
Note: The BPOM shipping locations specified as warehouses on the BPOM channel settings page are automatically imported and are available in the list. The configuration form is prefilled with the existing data and the application displays the text Imported through BPOM channel under the warehouse name in the list. |
| Operators | Configure the operators:
|
| Clients | Specify the clients that are the destinations of the shipping activities (outbound external only). Note: The BPOM shipping locations specified as clients on the BPOM channel settings page are automatically imported and are available in the list. The configuration form is prefilled with the existing data and the application displays the text Imported through BPOM channel under the client name in the list. |
For more information, see Managing Warehouses, Managing Operators, and Managing Clients.
3. As an operator, perform the transfer activities in the warehouses by using Movilitas Mobile.
In this use case, they will perform the following actions:
- Ship products
- Receive products
Note: For manufacturer sites, it is also possible to commission the items while shipping to accelerate serialization and logistics activities. The setting can be activated or deactivated on the warehouse level. The setting does not bring extra UI functions for the user in the mobile application who wants to ship. However, the application executes additional tasks and reports in the background.
For more information, see Movilitas Mobile for Serialized Logistics.
4. Monitor the transfers. For more information on the transfers, see Viewing Inbound Transfers and Managing Outbound Transfers.
5. Check the BPOM logs and make sure that the activities in your warehouse are successful. For more information, see Configuring BPOM Channel, Viewing BPOM Logs, and Importing Shipping Locations.
6. (Optional) Open the Serialized Manufacturing application and go to the SN/SSCC pool tab. Track the SSCC or pack history. For more information, see Viewing the SSCC History (Serialized Manufacturing application) and Viewing the Pack History (Serialized Manufacturing application).
Note: Only applicable to products that were produced by this tenant.
7. (Optional) View the batch data and the pack status summary for the batch. For more information, see Managing Batches.
Verifying Items against SAP ATTP and Requesting Product Information
In this use case, you want to verify items against SAP ATTP in your distributor warehouse to make sure the items are valid. Also, you want to provide electronic content for the operators in the warehouse to know more about the product (for example, storage details).

Before You Begin
Make sure that:
- You have added mobile users to your tenant. For more information, see Managing Users of a Tenant.
- You or your company has prepared a GS1 Digital Link Resolver Server to serve electronic content requests from Movilitas.Cloud. The server is an external component that you cannot control in Movilitas.Cloud. You can only set the server URL in Movilitas.Cloud and the Serialized Logistics application connects to this server when an operator will request electronic content in the warehouse.
- You have configured the SAP ATTP channel. For more information on the channel, see SAP ATTP.
Procedure
1. (Optional) Set the default channel and provide the GS1 Digital Link Resolver Server URL under the Serialized Logistics application --> Settings tab. For more information, see Settings.
2. Configure the site-related aspects.
| Option | Action |
|---|---|
| Warehouses | Configure the warehouses where the scanning activities will be performed:
|
| Operators | Configure the operators:
|
For more information, see Managing Warehouses and Managing Operators.
3. As an operator, perform the scanning activities in the warehouses by using Movilitas Mobile.
In this use case, you can perform the following actions:
- Verify items
- Scan items offline for verification
- Submit the items scanned offline to the external system
- Request electronic content
For more information, see Movilitas Mobile for Serialized Logistics.
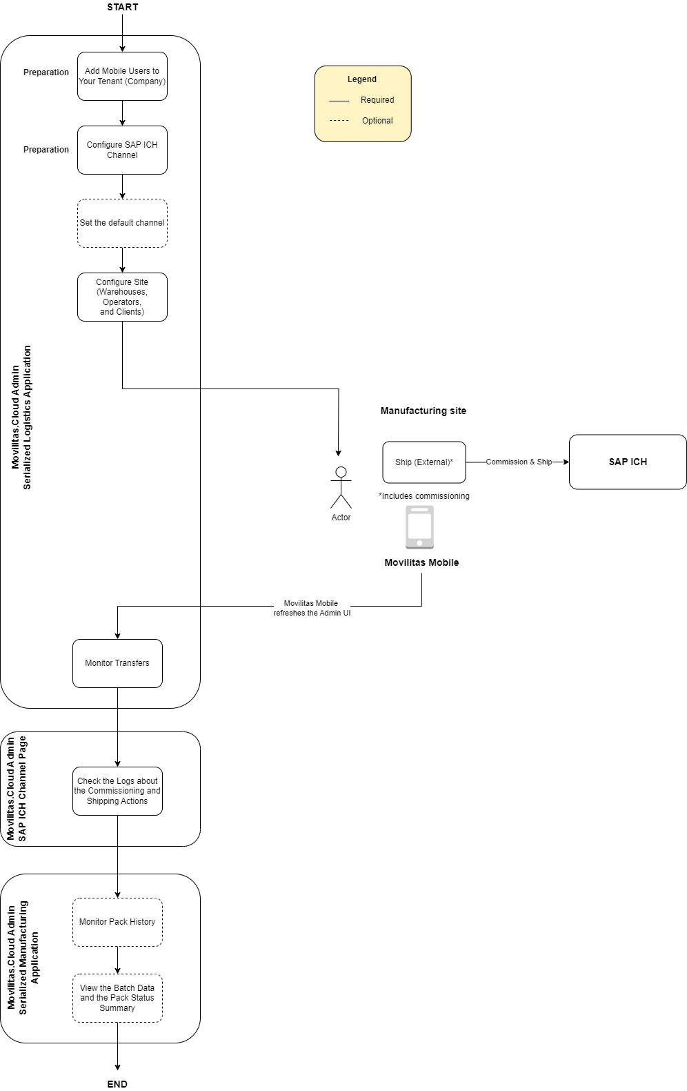
Commissioning while Shipping to a Client and Reporting to SAP ICH (China)
In this use case, you are at a manufacturing site, and you want to commission and ship to a client at the same time. You want to report the activity to SAP ICH.

Before You Begin
Make sure that:
- You have added mobile users to your tenant. For more information, see Managing Users of a Tenant.
- You have configured the SAP ICH channel. For more information on the channel, see SAP ICH.
Procedure
1. (Optional) Set the default channel under the Serialized Logistics application --> Settings tab. For more information, see Settings.
2. Configure the site-related aspects.
| Option | Action |
|---|---|
| Warehouses | Configure the warehouses where the scanning activities will be performed:
|
| Operators | Configure the operators:
|
| Clients | Specify the clients that are the destinations of the commissioning and shipping activities (outbound external only). |
For more information, see Managing Warehouses, Managing Operators, and Managing Clients.
3. As an operator, perform the shipping activity in the warehouse. Create outbound external transfers in Movilitas Mobile.
Note: The operators commission the items while shipping to accelerate serialization and logistics activities. The setting can be activated or deactivated on the warehouse level. The setting does not bring extra UI functions for the user in the mobile application who wants to ship. However, the application executes additional tasks and reports in the background.
For more information, see Ship or Return Products in Serialized Logistics (Mobile)
4. Monitor the outbound external transfers. For more information, see Managing Outbound Transfers.
5. Check the messages on the SAP ICH channel and make sure that the activities in your warehouse are successful. For more information, see Configuring and Monitoring an SAP ICH Channel.
6. (Optional) Open the Serialized Manufacturing application and go to the SN/SSCC pool tab. Track the pack history. For more information, see Viewing the Pack History (Serialized Manufacturing application).
7. (Optional) View the batch data and the pack status summary for the batch. For more information, see Managing Batches (Serialized Manufacturing application).
Receiving Inbound External Orders and Verifying Items Against the NMVS (FMD Europe)
In this use case, you are a wholesaler (distributor) in the European pharma market and you want to receive products from your suppliers. You create orders to organize the activities in the warehouse and you verify the items against the National system of your country to make sure that the item from the supplier is valid.
The scans are stored in the database. You can view the details of the scans, including alerts (if any), and export the scans to a CSV file.

Before You Begin
Make sure about the following:
- If you want to use matrix scanning, you have a Scandit license. Matrix scanning is an ultrafast reading alternative to item-by-item scanning. You can scan a set of barcodes at once by using the camera of the mobile device.
- You have added mobile users to your tenant. For more information, see Managing Users of a Tenant.
- You have configured an Arvato regulatory channel to access the NMVS of your country. For more information on the channel, see Arvato Channel. Make sure you select the regulatory channel type.
- You have configured a Serialized Logistics V2 API channel and Webhook. For more information, see Serialized Logistics V2 API Channel and Webhook.
Procedure
1. (Optional) If you want to use matrix scanning, provide the license key obtained from Scandit in the application settings. Matrix scanning is only available in the installed version of the mobile application. For more information, see Managing Settings.
Note: The standard way of scanning is available in all cases without any license (no change).
2. Configure the site-related aspects.
| Option | Action |
|---|---|
| Warehouses | Configure the warehouses where the scanning activities will be performed:
|
| Operators | Configure the operators:
|
| Suppliers | Configure the suppliers that are the sources of the receiving activities (inbound external only). You can create the products of the suppliers in the UI or also through API while creating the orders. Make sure that you also provide a supplier tag during the supplier creation in the Admin UI. This tag identifies the supplier and links the supplier to the product while creating the order over API. |
For more information, see Managing Warehouses, Managing Operators, and Managing Suppliers.
3. Create the inbound external orders over API from the external system. For more information, see Creating an Inbound Order.
The order is created and is listed under the Serialized Logistics application --> Orders --> Inbound orders tab.
4. As an operator, perform the receiving activity for an inbound external order in the warehouse by using Movilitas Mobile.
For more information, see Receive Products in Serialized Logistics (Mobile).
While scanning the items for receiving, each item is verified against the NMVS through the configured Arvato regulatory channel. If an item is not in the correct status (inactive in the market or there is an issue with the item), the operator shall put the item aside and that item cannot be received.
5. Monitor the inbound external order. For more information, see Managing Inbound Orders.
6. After the order is received, check the inbound external transfer --> deliveries. For more information, see Viewing Inbound Transfers.
7. If the received quantity is less than the expected quantity in the order, create a new delivery for the order over API in the external system. For more information, see Adding a Delivery to an Inbound Order.
You can add a new delivery to a received inbound external order. By adding the new delivery to the order, the order is reopened and goes to New delivery status. The operators can continue scanning for the order in the warehouse.
An order can have one or more deliveries, but only one delivery is open for the order at one time. If an order is received, it can be reopened by introducing a new delivery.
8. As an operator, receive the new delivery for the order by using Movilitas Mobile.
9. Monitor the inbound external order again.
10. After the order is received again, check the inbound external transfer --> deliveries.
11. Open the Reports & Analysis application:
- Check the FMD scans. Investigate the alerts (if any).
- Export the FMD scans to a CSV file.
For more information, see Viewing and Exporting FMD Scans (Reports & Analysis application).
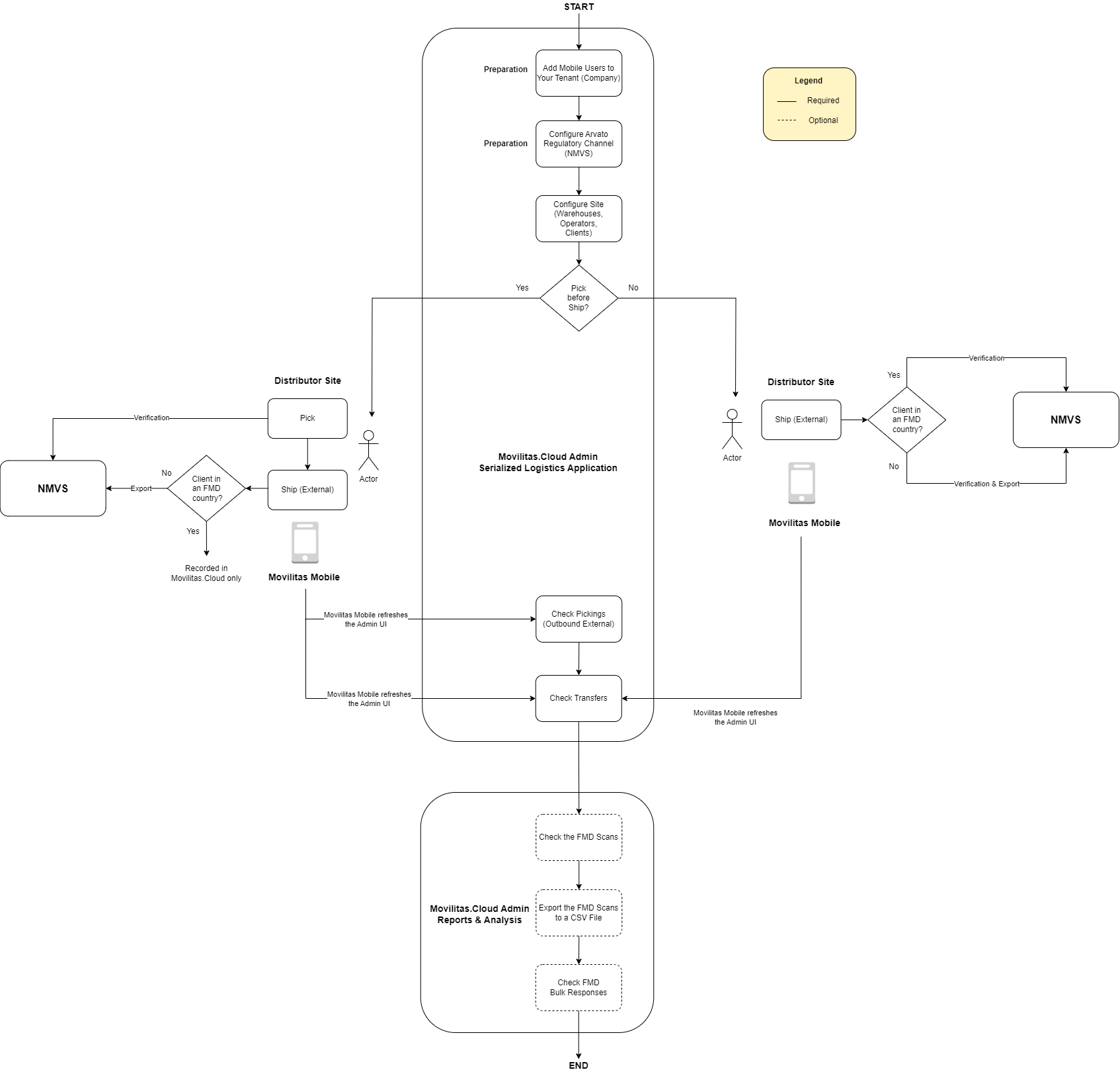
Shipping to a Client and Connecting to the NMVS (FMD Europe)
In this use case, you are a wholesaler (distributor) in the European pharma market and you want to ship products to your clients.
Before shipping, you can pick the items and create a pick list that is similar to a shopping cart. Picking is a preparation step before shipping. Picking can be made mandatory or can be optional:
- When picking precedes shipping, you verify the items against the national system of your country during picking.
- When shipping to a client that is located in an FMD country (inside EU) and picking is skipped, you verify the items against the national system of your country.
- When shipping to a client that is located in a non-FMD country (outside EU), you mark the items as Exported and report them in bulk to the National system of your country.
The scans are stored in the database. You can view the details of the scans, including alerts (if any), and export the scans to a CSV file. For bulk export, you can verify the bulk responses.

Before You Begin
Make sure that:
- You have added mobile users to your tenant. For more information, see Managing Users of a Tenant.
- You have configured an Arvato regulatory channel to access the NMVS of your country. For more information on the channel, see Arvato Channel. Make sure you select the regulatory channel type.
Procedure
1. Configure the site-related aspects.
| Option | Action |
|---|---|
| Warehouses | Configure the warehouses where the scanning activities will be performed:
|
| Operators | Configure the operators:
|
| Clients | Specify the clients that are the destinations of the shipping activities (outbound external only). |
For more information, see Managing Warehouses, Managing Operators, and Managing Clients.
2. As an operator, pick the items for your client.
- You can create a pick list by giving the purchase order ID.
- You can keep the pick list open and resume until it is shipped.
- Each item is verified against the NMVS through the configured Arvato regulatory channel. If an item is not in the correct status (inactive in the market or there is an issue with the item), the operator shall put the item aside and that item cannot be picked.
For more information, see Pick Products in Serialized Logistics (Mobile).
Note: If picking is not part of the business processes at your company or picking is optional, then you can also skip it and start with shipping. However, you cannot resume a shipping activity but you need to complete it once you started.
3. Check the pick lists waiting for shipping. For more information, see Viewing Pickings (Pick lists) and Verifying EPCIS File Generation.
4. As an operator, ship the items by purchase order ID to the client in Movilitas Mobile.
- While scanning the items for shipping (picking is skipped), each item is verified against the NMVS through the configured Arvato regulatory channel. If an item is not in the correct status (inactive in the market or there is an issue with the item), the operator shall put the item aside and that item cannot be shipped.
- After submitting the shipping action:
- An outbound external transfer is created.
- If the client is located in a non-FMD country (outside EU), the items are marked as Exported and are reported to the NMVS.
For more information, see Ship or Return Products in Serialized Logistics (Mobile).
Note: Only applicable when picking is performed before shipping and the pick list is still open (not yet shipped).
5. Check the outbound external transfer. For more information, see Managing Outbound Transfers.
6. (Optional) Open the Reports & Analysis application and check the following:
- FMD scans.
- Investigate the alerts (if any).
- Export the FMD scans to a CSV file.
- For more information, see Viewing and Exporting FMD Scans (Reports & Analysis application).
- Bulk responses to bulk export.
- Verify that the bulk export was successful.
- For more information, see Viewing FMD Bulk Responses (Reports & Analysis application).
Decommissioning or Reactivating Packs towards the NMVS (FMD Europe)
In this use case, you are a hospital pharmacy or a distributor (wholesaler) in the European pharma market and you want to decommission or reactivate packs towards the National system of your country.
The scans are stored in the database. You can view the details of the scans, including alerts (if any), and export the scans to a CSV file.

Before You Begin
Make sure that:
- You have added mobile users to your tenant. For more information, see Managing Users of a Tenant.
- You have configured an Arvato regulatory channel to access the NMVS of your country. For more information on the channel, see Arvato Channel. Make sure you select the regulatory channel type.
Procedure
1. Configure the site-related aspects.
| Option | Action |
|---|---|
| Warehouses | Configure the warehouses where the scanning activities will be performed:
|
| Operators | Configure the operators:
|
For more information, see Managing Warehouses and Managing Operators.
2. As an operator, decommission or reactivate the items in the warehouse by using Movilitas Mobile.
For more information, see Decommission Products in Serialized Logistics (Mobile) and Reactive Products in Serialized Logistics (Mobile).
After the items are submitted, the action is reported to NMVS through the configured Arvato regulatory channel. If an item is not in the correct status, the application informs the operator.
3. Open the Reports & Analysis application:
- Check the FMD scans. Investigate the alerts (if any).
- Export the FMD scans to a CSV file.
For more information, see Viewing and Exporting FMD Scans (Reports & Analysis application).
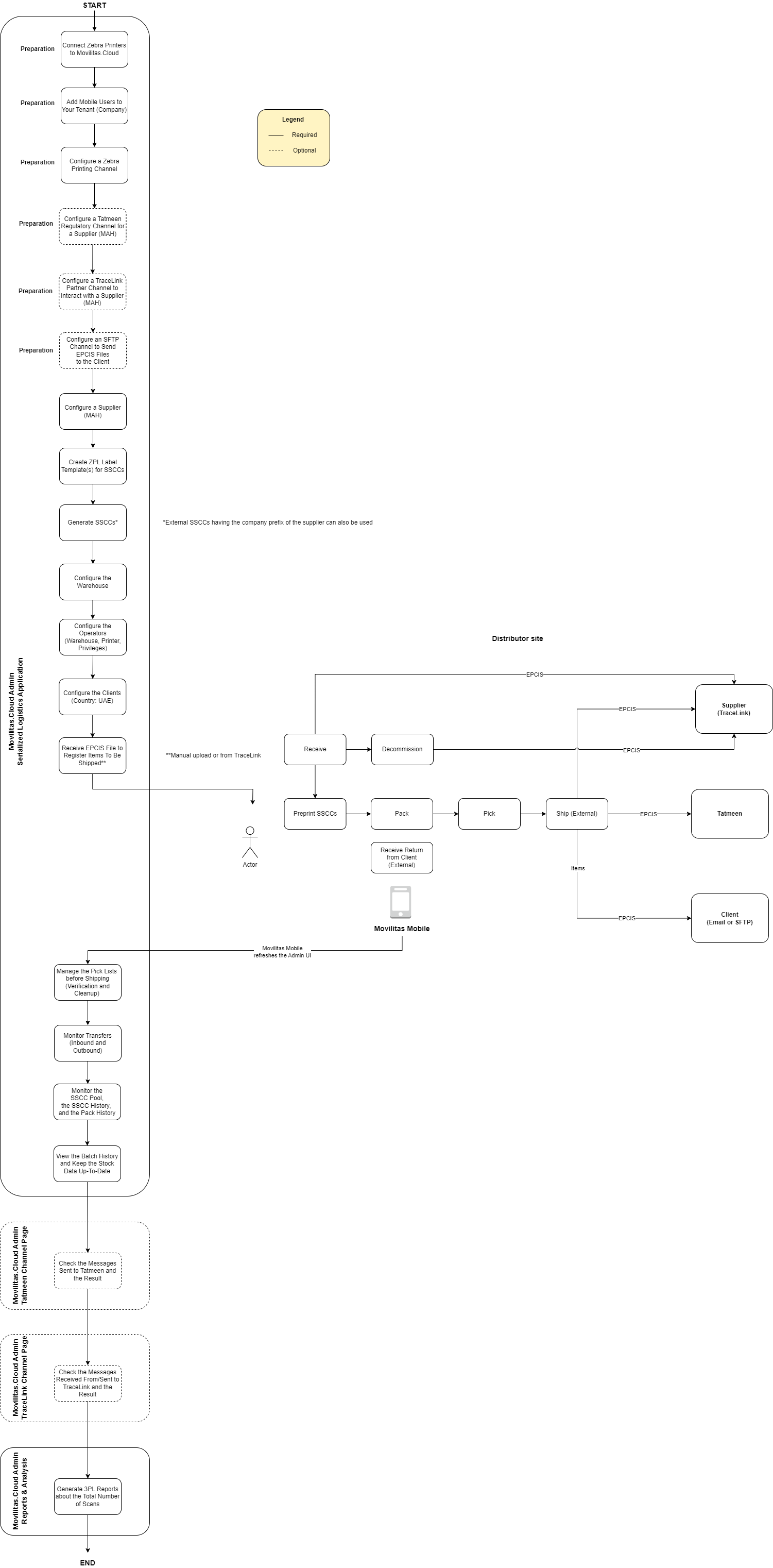
Performing Logistics on Behalf of a Marketing Authorization Holder and Sending the Transfer Report as an EPCIS File (To Bahrain)
In this use case, you act as a Third-Party Logistics (3PL) company that performs logistics activities on behalf of a Marketing Authorization Holder (MAH).
The MAH provides the input as an EPCIS file or a CSV file to you. The file contains the trade items and containers shipped to your company.
- The EPCIS file can be received from TraceLink or by uploading the file on the supplier's page.
- The CSV file can be received by uploading the file on the supplier's page.
You can perform various actions on the items:
| Action | Report to an External System? | External System with Linked Entity | Comment |
|---|---|---|---|
| Receive from the MAH (supplier) | Yes | TraceLink - Supplier | If there is interaction with the supplier through a TraceLink Partner channel, Movilitas.Cloud generates the receipt EPCIS file and sends it to the MAH (supplier). |
| Decommission | Yes | TraceLink - Supplier | If there is interaction with the supplier through a TraceLink Partner channel, Movilitas.Cloud generates the decommission EPCIS file and sends it to the MAH (supplier). |
| Pack (aggregate) into an SSCC | No | N/A | For the additional aggregations, you print SSCC labels in Movilitas.Cloud or you can use external SSCCs given by the MAH. |
| Ship to the client in Bahrain | Yes | TraceLink - Supplier | Movilitas.Cloud generates the EPCIS file about the shipment that the user can download or send it to the MAH (supplier) by email from Movilitas.Cloud. The supplier can use this EPCIS file to report the shipment to Bahrain. If there is interaction with the supplier through a TraceLink Partner channel, Movilitas.Cloud generates another EPCIS file to confirm the shipment towards the supplier and sends it to the MAH (supplier) through the TraceLink Partner channel. |
| Receive returns from the client | No | N/A | N/A |
You can generate 3PL reports about the total number of scans in the Reports & Analysis application.

Before You Begin
Make sure that:
- You have connected the Zebra printers to Movilitas.Cloud by using WebLink (Cloud Connect). For more information, see Connecting Zebra Printers to Movilitas.Cloud by Using WebLink (Cloud Connect).
- You have added mobile users to your tenant (company). Mobile users can be operators of your warehouse. For more information, see Managing Users of a Tenant.
- You have created the Zebra Cloud Connect printing channel to check the connection status from Movilitas.Cloud and activate/deactivate Zebra printers from Movilitas.Cloud. For more information, see Configuring a Zebra Cloud Connect Channel and Managing Zebra Printers.
- (Optional) You have configured a TraceLink Partner channel to interact with a supplier. For more information, see Configuring a TraceLink Partner Channel and Managing SFTP Transactions.
Procedure
1. Configure the application settings.
- Email address to receive notifications about failed supplier EPCIS uploads.
For more information, see Managing Settings.
2. Register the MAH as a supplier.
- Give the name and address.
- Provide a supplier email address.
- Specify that you act as a 3PL for this supplier and provide the supplier SGLN.
- To interact with the supplier through TraceLink, associate the TraceLink Partner channel with the supplier as the collaboration channel.
For more information, see Managing Suppliers.
3. Create one or more ZPL label templates for the SSCCs. For more information, see Managing ZPL Printing Templates for SSCCs.
Note: This is only required when you want to print SSCC labels by using Movilitas.Cloud. External SSCCs having the company prefix of the supplier (MAH) can also be used.
4. Generate SSCCs in-house. These SSCCs will be used for aggregation. For more information, see Managing the SSCC Pool.
Note: This is only required when you want to use SSCCs generated in Movilitas.Cloud for aggregations. External SSCCs having the company prefix of the supplier (MAH) can also be used.
5. Configure the warehouse. Make sure that you provide the warehouse SGLN and select a previously created preprint SSCC template. For more information, see Managing Warehouses.
6. Configure the operators.
- Assign (activate) operators.
- Select the warehouse for the operator.
- Specify the Zebra printing channel and select a printer for the operator.
- Assign privileges to the operator: Receiving, Preprint SSCCs, Packing, Picking, Shipping, and/or Decommissioning - Destroy.
- Optionally, activate ignoring double scans per operator to make scanning faster.
- Optionally, assign devices to the operator by giving the Universally Unique Identifier (UUID) of the device. The operator can use only the given device for scanning. This setting is overwritten by the UUID setting at the warehouse level.
For more information, see Managing Operators.
7. Configure the clients. Make sure that you provide the client SGLN and select Bahrain for the country. For more information, see Managing Clients.
8. Receive the file from the supplier (MAH).
You can receive an EPCIS file in one of the following ways:
- Automatically, from TraceLink.
- Manually, by uploading the file on the supplier's page.
You can receive a CSV file manually, by uploading the file on the supplier's page.
The file includes the trade items and containers shipped to your warehouse.
The application automatically creates the products and links them to the supplier. However, if a product belongs to multiple suppliers, you need to manually specify the country where the supplier is the MAH and repeat the action for each supplier.
For more information, see Managing Suppliers.
9. As an operator, perform the activities in the warehouse:
- Receiving the items from the supplier (MAH).
- Decommissioning the items.
- Preprinting SSCC labels.
- Packing.
- Picking.
- Shipping to clients.
- Receiving external returns from clients.
For more information, see Movilitas Mobile for Serialized Logistics.
10. Manage the pick lists before shipping to the client.
- Verify the content of a pick list.
- Verify the EPCIS file generation before shipping.
- Delete empty pick lists (Cleanup).
For more information, see Managing Pickings (Pick Lists).
11. Monitor the transfers (inbound external deliveries, outbound external transfers, and inbound external returns). For more information, see Viewing Inbound Transfers and Managing Outbound Transfers.
12. For outbound external transfers, download and send the EPCIS file to the supplier. For more information, see Managing Outbound Transfers.
Note: The application generates the EPCIS file before executing the action. Depending on the size of the transfer, the operation might take a few minutes.
13. Monitor the SSCC pool, the SSCC history, and the pack history. For more information, see Managing the SSCC Pool, Viewing the SSCC History, and Viewing the Pack History.
14. View the batch history and keep the stock data up-to-date. For more information, see Viewing the Batch History and Adjusting the Batch Data.
15. (Optional) View the messages on the TraceLink Partner channel.
- Inbound EPCIS file about the shipment from the supplier (MAH).
- Outbound EPCIS file about the receipt, decommissioning, and shipping at the warehouse.
Do the following:
- Verify that the message is successfully processed.
- Investigate failed messages.
- Send a message manually in case of failure.
For more information, see Configuring a TraceLink Partner Channel and Managing SFTP Transactions.
16. Generate 3PL reports about the total number of scans in the Reports & Analysis application. For more information, see Generating Total Count Reports as a 3PL.
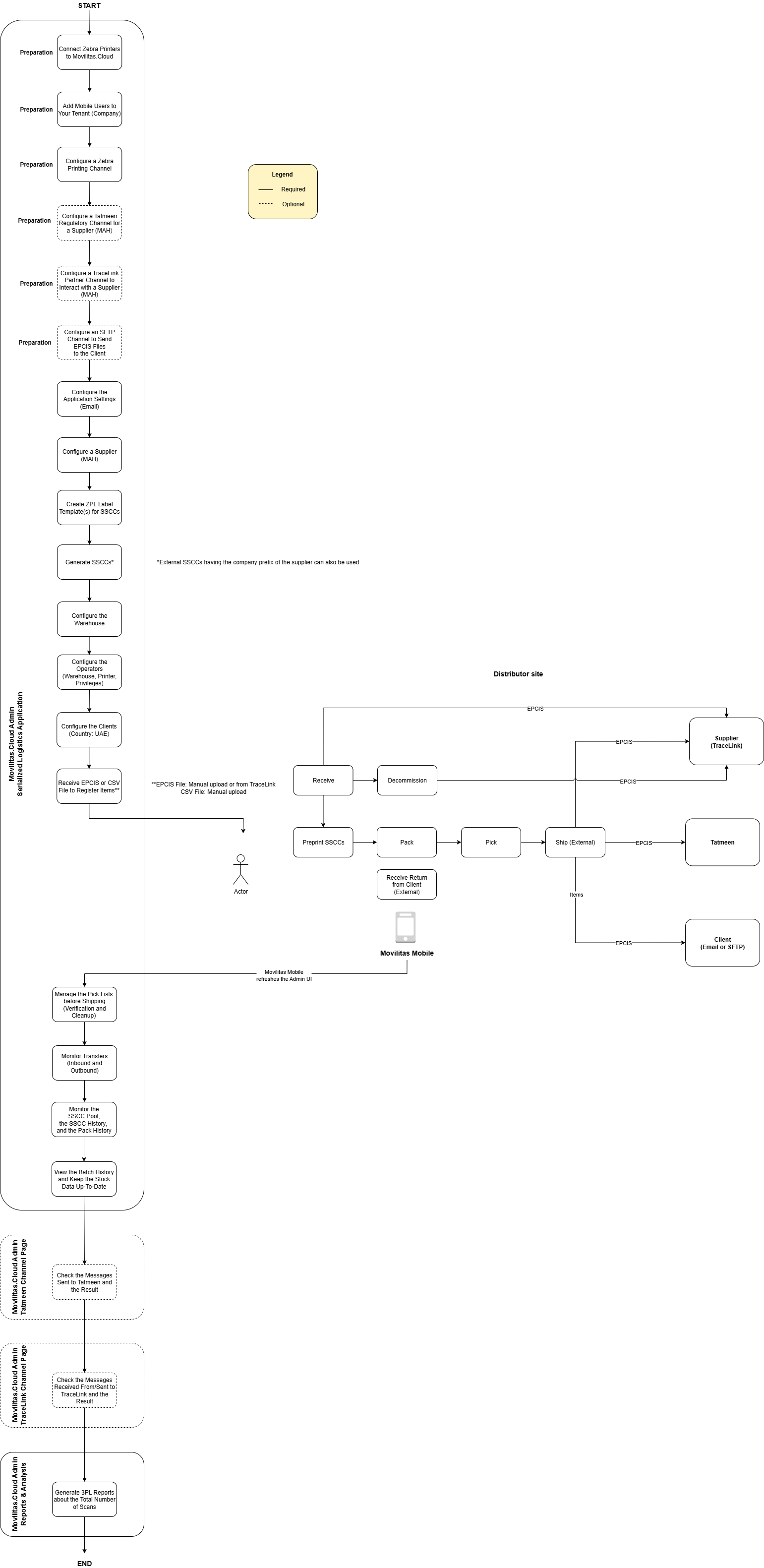
Sending Manufacturing Reports on Behalf of a Marketing Authorization Holder to Tatmeen (Free Trade Zone --> United Arab Emirates)
In this use case, you act as a Third-Party Logistics (3PL) company that performs logistics activities on behalf of a supplier being the Marketing Authorization Holder (MAH). You connect to Tatmeen on behalf of the MAH from Movilitas.Cloud. You can interact with the MAH through a TraceLink Partner channel (receive, decommission, and ship).
The MAH provides the input as an EPCIS file or a CSV file to you. The file contains the trade items and containers shipped to your company.
- The EPCIS file can be received from TraceLink or by uploading the file on the supplier's page.
- The CSV file can be received by uploading the file on the supplier's page.
You can perform various actions on the items:
| Action | Report to an External System? | External System with Linked Entity | Comment |
|---|---|---|---|
| Receive from the MAH (supplier) | Yes | TraceLink - Supplier | If there is interaction with the supplier through a TraceLink Partner channel, Movilitas.Cloud generates the receipt EPCIS file and sends it to the MAH (supplier). |
| Decommission | Yes | TraceLink - Supplier | If there is interaction with the supplier through a TraceLink Partner channel, Movilitas.Cloud generates the decommission EPCIS file and sends it to the MAH (supplier). |
| Pack (aggregate) into an SSCC | No | N/A | For the additional aggregations, you print SSCC labels in Movilitas.Cloud or you can use external SSCCs given by the MAH. |
| Ship to the client in the UAE | Yes | Tatmeen - Supplier TraceLink - Supplier SFTP - Client | Movilitas.Cloud generates the manufacturing report (EPCIS) and sends it on behalf of the MAH to Tatmeen through the configured Tatmeen regulatory channel. Movilitas.Cloud sends the Tatmeen EPCIS file to the client through the SFTP channel or by email configured for the client. If there is interaction with the supplier through a TraceLink Partner channel:
|
| Receive returns from the client | No | N/A | N/A |
You can generate 3PL reports about the total number of scans in the Reports & Analysis application.

Before You Begin
Make sure that:
- You have connected the Zebra printers to Movilitas.Cloud by using WebLink (Cloud Connect). For more information, see Connecting Zebra Printers to Movilitas.Cloud by Using WebLink (Cloud Connect).
- You have added mobile users to your tenant (company). Mobile users can be operators of your warehouse. For more information, see Managing Users of a Tenant.
- You have created the Zebra Cloud Connect printing channel to check the connection status from Movilitas.Cloud and activate/deactivate Zebra printers from Movilitas.Cloud. For more information, see Configuring a Zebra Cloud Connect Channel and Managing Zebra Printers.
- (Optional) You have configured a Tatmeen regulatory channel for the corresponding supplier (MAH). As a prerequisite, the MAH must provide a technical user to you in Tatmeen. For more information, see Configuring a Tatmeen Channel (UAE) and Managing Documents (UAE).
- (Optional) You have configured a TraceLink Partner channel to interact with a supplier (MAH). For more information, see Configuring a TraceLink Partner Channel and Managing SFTP Transactions.
- (Optional) You have configured an SFTP channel per client. As a prerequisite, the client must provide the connection details to you. For more information, see Configuring an SFTP Channel.
Procedure
1. Configure the application settings.
- Email address to receive notifications about failed supplier EPCIS uploads.
For more information, see Managing Settings.
2. Register the MAH as a supplier.
- Give the name and address.
- Provide the supplier SGLN.
- Specify that you act as a 3PL for this supplier.
- (Optional) Assign the Tatmeen channel to the supplier.
- (Optional) To interact with the supplier through TraceLink, associate the TraceLink Partner channel with the supplier as the collaboration channel.
For more information, see Managing Suppliers.
3. Create one or more ZPL label templates for the SSCCs. For more information, see Managing ZPL Printing Templates for SSCCs.
Note: This is only required when you want to print SSCC labels by using Movilitas.Cloud. External SSCCs having the company prefix of the supplier (MAH) can also be used.
4. Generate SSCCs in-house. These SSCCs will be used for aggregation. For more information, see Managing the SSCC Pool.
Note: This is only required when you want to use SSCCs generated in Movilitas.Cloud for aggregations. External SSCCs having the company prefix of the supplier (MAH) can also be used.
5. Configure the warehouse. Make sure that you provide the warehouse SGLN and select a previously created preprint SSCC template. For more information, see Managing Warehouses.
6. Configure the operators.
- Assign (activate) operators.
- Select the warehouse for the operator.
- Specify the Zebra printing channel and select a printer for the operator.
- Assign privileges to the operator: Receiving, Preprint SSCCs, Packing, Picking, Shipping, and/or Decommissioning - Destroy.
- Optionally, activate ignoring double scans per operator to make scanning faster.
- Optionally, assign devices to the operator by giving the Universally Unique Identifier (UUID) of the device. The operator can use only the given device for scanning. This setting is overwritten by the UUID setting at the warehouse level.
For more information, see Managing Operators.
7. Configure the clients.
- Make sure that you provide the client SGLN and select the United Arab Emirates for the country.
- If the client does not have a GLN, flag the client in the settings accordingly and provide a dummy SGLN for the reporting (for example, 9999999.99999.0).
- Optionally, you can give an email address or specify an SFTP connection to send the Tatmeen EPCIS files to the client.
For more information, see Managing Clients.
8. Receive the file from the supplier (MAH).
You can receive an EPCIS file in one of the following ways:
- Automatically, from TraceLink.
- Manually, by uploading the file on the supplier's page.
You can receive a CSV file manually, by uploading the file on the supplier's page.
The file includes the trade items and containers shipped to your warehouse.
The application automatically creates the products and links them to the supplier. However, if a product belongs to multiple suppliers, you need to manually specify the country where the supplier is the MAH and repeat the action for each supplier.
For more information, see Managing Suppliers.
9. As an operator, perform the activities in the warehouse:
- Receiving the items from the supplier (MAH).
- Decommissioning the items.
- Preprinting SSCC labels.
- Packing into an SSCC.
- Picking.
- Shipping to clients.
- Receiving external returns from clients.
For more information, see Movilitas Mobile for Serialized Logistics.
10. Manage the pick lists before shipping to the client.
- Verify the content of a pick list.
- Verify the EPCIS file generation before shipping.
- Delete empty pick lists (Cleanup).
For more information, see Managing Pickings (Pick Lists).
11. Monitor the transfers (inbound external deliveries, outbound external transfers, and inbound external returns). For more information, see Viewing Inbound Transfers and Managing Outbound Transfers.
12. Monitor the SSCC pool, the SSCC history, and the pack history. For more information, see Managing the SSCC Pool, Viewing the SSCC History, and Viewing the Pack History.
13. View the batch history and keep the stock data up-to-date. For more information, see Viewing the Batch History and Adjusting the Batch Data.
14. (Optional) View the manufacturing report (shipping) messages on the Tatmeen channel.
- Verify that the message is successfully processed.
- Investigate failed messages.
- Send a message manually in case of failure.
For more information, see Configuring a Tatmeen Channel (UAE) and Managing Documents (UAE).
15. (Optional) View the messages on the TraceLink Partner channel.
- Inbound EPCIS file about the shipment from the supplier (MAH).
- Outbound EPCIS file about the receipt, decommissioning, and shipping at the warehouse.
Do the following:
- Verify that the message is successfully processed.
- Investigate failed messages.
- Send a message manually in case of failure.
For more information, see Configuring a TraceLink Partner Channel and Managing SFTP Transactions.
16. Generate 3PL reports about the total number of scans in the Reports & Analysis application. For more information, see Generating Total Count Reports as a 3PL.
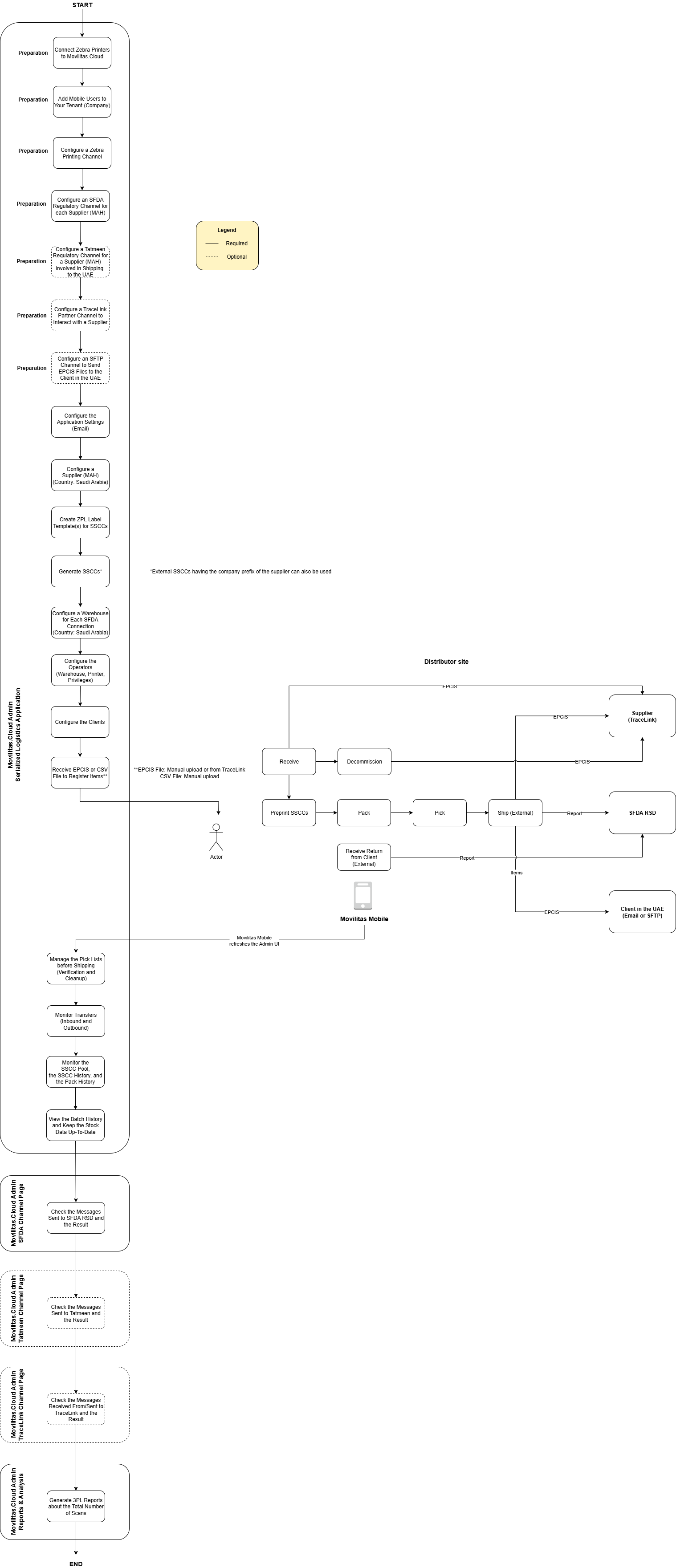
Shipping and Receiving Items in Saudi Arabia as a Third-Party Logistics Company (Saudi Arabia)
In this use case, you act as a Third-Party Logistics (3PL) company that performs logistics activities on behalf of a Marketing Authorization Holder (MAH) in Saudi Arabia. You connect to SFDA RSD and, when shipping to the UAE, to Tatmeen on behalf of the MAH from Movilitas.Cloud.
The MAH provides the input as an EPCIS file or a CSV file to you. The file contains the trade items and containers shipped to your company.
- The EPCIS file can be received from TraceLink or by uploading the file on the supplier's page.
- The CSV file can be received by uploading the file on the supplier's page.
You can perform various actions on the items:
| Action | Report to an External System? | External System with Linked Entity | Comment |
|---|---|---|---|
| Receive from the MAH (supplier) | Yes | TraceLink - Supplier | If there is interaction with the supplier through a TraceLink Partner channel, Movilitas.Cloud generates the receipt EPCIS file and sends it to the MAH (supplier). |
| Decommission | Yes | TraceLink - Supplier | If there is interaction with the supplier through a TraceLink Partner channel, Movilitas.Cloud generates the decommission EPCIS file and sends it to the MAH (supplier). |
| Pack (aggregate) into an SSCC | No | N/A | For the additional aggregations, you print SSCC labels in Movilitas.Cloud or you can use external SSCCs given by the MAH. |
| Ship within Saudi Arabia | Yes | SFDA - Warehouse TraceLink - Supplier | Movilitas.Cloud sends the following two messages to SFDA RSD through the configured SFDA regulatory channel:
If there is interaction with the supplier through a TraceLink Partner channel, Movilitas.Cloud generates another EPCIS file to confirm the shipment towards the supplier and sends it to the MAH (supplier) through the TraceLink Partner channel. |
| Ship from Saudi Arabia to another country | Yes | SFDA - Warehouse TraceLink - Supplier Tatmeen - Supplier (only when shipping to the UAE) SFTP - Client (only UAE) | Movilitas.Cloud sends the following message to SFDA RSD through the configured SFDA regulatory channel:
Additionally, when shipping to the UAE, the EPCIS file is sent to Tatmeen, and, to the client through the SFTP channel or by email configured for the client. If there is interaction with the supplier through a TraceLink Partner channel, Movilitas.Cloud generates another EPCIS file to confirm the shipment towards the supplier and sends it to the MAH (supplier) through the TraceLink Partner channel. |
| Receive returns from a client within Saudi Arabia | Yes | SFDA - Warehouse | Movilitas.Cloud sends the following message to SFDA RSD through the configured SFDA regulatory channel:
|
| Receive returns from a client that is in a country other than Saudi Arabia | Yes | SFDA - Warehouse | Movilitas.Cloud sends the following message to SFDA RSD through the configured SFDA regulatory channel:
|
You can generate 3PL reports about the total number of scans in the Reports & Analysis application.

Before You Begin
Make sure that:
- You have connected the Zebra printers to Movilitas.Cloud by using WebLink (Cloud Connect). For more information, see Connecting Zebra Printers to Movilitas.Cloud by Using WebLink (Cloud Connect).
- You have added mobile users to your tenant (company). Mobile users can be operators of your warehouse. For more information, see Managing Users of a Tenant.
- You have created the Zebra Cloud Connect printing channel to check the connection status from Movilitas.Cloud and activate/deactivate Zebra printers from Movilitas.Cloud. For more information, see Configuring a Zebra Cloud Connect Channel and Managing Zebra Printers.
- You have configured the SFDA regulatory channel per supplier (MAH). As a prerequisite, the MAH must provide the account to you. For more information, see Configuring an SFDA (Saudi Arabia) Channel and Monitoring Messages.
- (Optional) You have configured a Tatmeen regulatory channel for the corresponding supplier (MAH) when shipping to the UAE. As a prerequisite, the MAH must provide a technical user to you in Tatmeen. For more information, see Configuring a Tatmeen Channel (UAE) and Managing Documents (UAE).
- (Optional) You have configured a TraceLink Partner channel to interact with a supplier (MAH). For more information, see Configuring a TraceLink Partner Channel and Managing SFTP Transactions.
- (Optional) You have configured an SFTP channel for a client in the UAE. As a prerequisite, the client must provide the connection details to you. For more information, see Configuring an SFTP Channel.
Procedure
1. Configure the application settings.
- Email address to receive notifications about failed supplier EPCIS uploads.
For more information, see Managing Settings.
2. Register the MAH as a supplier.
- Give the name and address.
- When shipping to the UAE on behalf of the MAH, make sure you associate the Tatmeen channel with the supplier.
- Provide the supplier SGLN.
- Specify that you act as a 3PL for this supplier.
- To interact with the supplier through TraceLink, associate the TraceLink Partner channel with the supplier as the collaboration channel.
For more information, see Managing Suppliers.
3. Create one or more ZPL label templates for the SSCCs. For more information, see Managing ZPL Printing Templates for SSCCs.
Note: This is only required when you want to print SSCC labels by using Movilitas.Cloud. External SSCCs having the company prefix of the supplier (MAH) can also be used.
4. Generate SSCCs in-house. These SSCCs will be used for aggregation. For more information, see Managing the SSCC Pool.
Note: This is only required when you want to use SSCCs generated in Movilitas.Cloud for aggregations. External SSCCs having the company prefix of the supplier (MAH) can also be used.
5. Configure a warehouse for each SFDA connection.
- Give the name and address. Make sure that you select Saudi Arabia for the country.
- Provide the SGLN.
- Select the SFDA regulatory channel.
- Select a previously created preprint SSCC template.
For more information, see Managing Warehouses.
6. Configure the operators.
- Assign (activate) operators.
- Select the warehouse for the operator.
- Specify the Zebra printing channel and select a printer for the operator.
- Assign privileges to the operator: Receiving, Preprint SSCCs, Packing, Picking, Shipping, and/or Decommissioning - Destroy.
- Optionally, activate ignoring double scans per operator to make scanning faster.
- Optionally, assign devices to the operator by giving the Universally Unique Identifier (UUID) of the device. The operator can use only the given device for scanning. This setting is overwritten by the UUID setting at the warehouse level.
For more information, see Managing Operators.
7. Configure the clients.
- Make sure that you provide the client SGLN and select the country.
- If the client does not have a GLN, flag the client in the settings accordingly and provide a dummy SGLN for the reporting (for example, 9999999.99999.0).
- If the client is in the UAE, you can give an email address or specify an SFTP connection to send the Tatmeen EPCIS files to the client.
For more information, see Managing Clients.
8. Receive the file from the supplier (MAH).
You can receive an EPCIS file in one of the following ways:
- Automatically, from TraceLink.
- Manually, by uploading the file on the supplier's page.
You can receive a CSV file manually, by uploading the file on the supplier's page.
The file includes the trade items and containers shipped to your warehouse.
The application automatically creates the products and links them to the supplier. However, if a product belongs to multiple suppliers, you need to manually specify the country where the supplier is the MAH and repeat the action for each supplier.
For more information, see Managing Suppliers.
9. As an operator, perform the activities in the warehouse:
- Receiving the items from the supplier (MAH).
- Decommissioning the items.
- Preprinting SSCC labels.
- Packing into an SSCC.
- Picking.
- Shipping to clients.
- Receiving external returns from clients
For more information, see Movilitas Mobile for Serialized Logistics.
10. Manage the pick lists before shipping to the client.
- Verify the content of a pick list.
- Verify the EPCIS file generation before shipping.
- Delete empty pick lists (Cleanup).
For more information, see Managing Pickings (Pick Lists).
11. Monitor the transfers (inbound external deliveries, outbound external transfers, and inbound external returns). For more information, see Viewing Inbound Transfers and Managing Outbound Transfers.
12. Monitor the SSCC pool, the SSCC history, and the pack history. For more information, see Managing the SSCC Pool, Viewing the SSCC History, and Viewing the Pack History.
13. View the batch history and keep the stock data up-to-date. For more information, see Viewing the Batch History and Adjusting the Batch Data.
14. View the messages on the SFDA channel.
- Verify that the message is successfully processed.
- For a Dispatch, Export, Dispatch Cancel and an Export Cancel message, find the notification ID in the response from SFDA RSD.
- For a Package Upload, find the transfer ID in the response from SFDA RSD.
- Investigate failed messages or messages with warnings.
- After the issue is resolved in SFDA RSD, resend failed messages or messages with warnings.
For more information, see Configuring an SFDA (Saudi Arabia) Channel and Monitoring Messages.
15. (Optional) When shipping to the UAE, view the messages on the Tatmeen channel.
- Verify that the message is successfully processed.
- Investigate failed messages.
- Send a message manually in case of failure.
For more information, see Configuring a Tatmeen Channel (UAE) and Managing Documents (UAE).
16. (Optional) View the messages on the TraceLink Partner channel.
- Inbound EPCIS file about the shipment from the supplier (MAH).
- Outbound EPCIS file about the receipt, decommissioning, and shipping at the warehouse.
Do the following:
- Verify that the message is successfully processed.
- Investigate failed messages.
- Send a message manually in case of failure.
For more information, see Configuring a TraceLink Partner Channel and Managing SFTP Transactions.
17. Generate 3PL reports about the total number of scans in the Reports & Analysis application. For more information, see Generating Total Count Reports as a 3PL.
Processing Shipping Event from SAP ATTP to TraceLink
In this use case, you use the Serialized Logistics application and other Movilitas.Cloud services as a gateway between SAP ATTP and TraceLink systems to perform serialization activities and logistics. Movilitas.Cloud forwards commissioning requests from SAP ATTP to TraceLink. The request also contains the shipping event that is automatically processed just like the produced items and aggregations.
Your company acts as a Contract Manufacturing Organization (CMO) that uses SAP ATTP to send the commissioning request and the shipping event to the Marketing Authorization Holder (MAH) that uses TraceLink.

Before You Begin
Make sure that:
- You have created a TraceLink Partner channel to upload requests to TraceLink addressing the MAH. For more information, see Configuring a TraceLink Partner Channel and Managing SFTP Transactions.
- You have configured the Serialized Manufacturing application. For more information, see section Using Movilitas.Cloud as a Gateway between SAP ATTP and TraceLink for Serialization and Logistics in the Serialized Manufacturing Workflows.
Procedure
1. Configure the site-related aspects.
| Option | Action |
|---|---|
| Warehouses | Configure the warehouse where the shipping is performed.
|
| Clients | Specify the client that is the destination of the shipping activities (outbound external only).
|
For more information, see Managing Warehouses and Managing Clients.
2. Configure the SAP ATTP channel to receive requests from SAP ATTP.
- You will need the Movilitas.Cloud endpoints and the credentials so that you can send requests to Movilitas.Cloud from SAP ATTP.
- Activate direct release to market from SAP ATTP.
- Activate processing shipping events.
- You can activate accepting only assigned items. This setting ensures that only the serials from Movilitas.Cloud can be used during commissioning.
For more information, see Configuring an SAP ATTP Channel and Managing the Requests.
3. As an SAP ATTP user, send the commissioning request to Movilitas.Cloud.
The commissioning request contains:
- The produced items including aggregations.
- The shipping event.
You can monitor the incoming requests on the SAP ATTP channel and receive notifications about errors on the channel through email after you give an email address in the channel settings.
Movilitas.Cloud automatically processes the produced items, the aggregations, and the shipping event:
- A commissioning request is uploaded to TraceLink.
- A shipping event is uploaded to TraceLink.
- An outbound external transfer is created in the Serialized Logistics application.
You can monitor the transactions on the TraceLink Partner channel and receive notifications about errors on the channel through email after you give an email address in the channel settings.
4. Check the outbound external transfers. For more information, see Managing Outbound Transfers.
Performing 3PL Activities in the USA and Reporting to SAP ICH
In this use case, you use the Serialized Logistics application as a 3PL to perform logistics on behalf of the supplier in the USA.
The supplier provides the input to the 3PL by sending EPCIS and IDOC files from SAP ICH to Movilitas.Cloud. The 3PL reports the activities to SAP ICH.

Before You Begin
Make sure that:
- You have added mobile users to your tenant. For more information, see Managing Users of a Tenant.
- You have configured the SAP ICH channel. For more information on the channel, see SAP ICH.
- You have connected the Zebra printers to Movilitas.Cloud by using WebLink (Cloud Connect). For more information, see Connecting Zebra Printers to Movilitas.Cloud by Using WebLink (Cloud Connect).
- You have created the Zebra Cloud Connect printing channel to check the connection status from Movilitas.Cloud and activate/deactivate Zebra printers from Movilitas.Cloud. For more information, see Configuring a Zebra Cloud Connect Channel and Managing Zebra Printers.
Procedure
1. Configure the application settings.
- Email address to receive notifications about failed supplier EPCIS uploads.
- DSCSA (USA) letter settings:
- Email address for replacement letters.
- Email address for limited shipment letters.
- Name of the sending company.
- Address of the sending company.
- Logo of the sending company.
For more information, see Settings.
2. Create one or more ZPL label templates for the SSCCs. For more information, see Managing ZPL Printing Templates for SSCCs.
3. Generate SSCCs in-house. These SSCCs will be used for aggregation. For more information, see Managing the SSCC Pool.
4. Configure the site-related aspects.
| Option | Action |
|---|---|
| Warehouses | Configure the warehouse. Make sure that:
|
| Operators | Configure the operators.
|
| Suppliers | Configure a supplier. Make sure that:
|
| Routes | Define the routes for your deliveries. A delivery is described in an IDOC Delvry file that is received from SAP ICH and is processed as part of an outbound order. The IDOC Delvry file can refer to a route and you must define all possible routes before receiving the IDOC Delvry files. If you ship multi-case deliveries without pallets on a specific route, select the Pack an order mode on outbound external orders is multi-case checkbox for the route. |
For more information, see Managing Warehouses, Managing Operators, Managing Suppliers, and Managing Routes.
Note: The clients are auto-created while sending an IDOC Delvry in a later step.
The supplier sends the EPCIS file from SAP ICH to Movilitas.Cloud.
The EPCIS contains the items that the 3PL receives.
Product master data (including NDC) is taken from the EPCIS file, and as a fallback, from openFDA.
5. Verify the items from the supplier.
- If an issue occurs during EPCIS processing and the transaction is aborted, correct the EPCIS file. The supplier can resend the EPCIS file from SAP ICH or you can manually upload the corrected EPCIS file for the supplier.
- If it is not possible to send the EPCIS from SAP ICH, you can manually upload the EPCIS file for the supplier.
For more information, see Managing Suppliers.
6. As an operator, perform actions on the items in stock in the warehouse:
- Verifying items.
- Viewing hierarchy.
- Unpacking.
- Decommissioning.
- Preprinting SSCC labels.
- Replacing the children of a parent trade item. Note: Replacing the children is a quality assurance step to keep the parent saleable item active while replacing certain child trade items due to damage or taking them as a sample.
- Packing - items. Note: This action enables you to create mixed pallets. The mixed pallets contain cases of multiple products.
The following events are reported to SAP ICH:
- Verification - Optional, because the preferred verification method is against Movilitas.Cloud database only.
- Unpacking - Optional, because unpack messages can be deactivated towards SAP ICH at the warehouse level.
- Decommissioning
For more information, see Movilitas Mobile for Serialized Logistics.
The supplier sends the IDOC DELVRY from SAP ICH to Movilitas.Cloud.
The IDOC DELVRY describes a delivery to a client. The delivery belongs to an outbound external order. The delivery refers to a route that must be registered in the Serialized Logistics application in advance.
Product master data is fetched from openFDA.
Client master data and delivery address are auto-created in the application.
The outbound order and delivery are auto-created in the application.
Each delivery is assigned to a specific warehouse.
7. If the client or the delivery address is new, verify the auto-created client master data and delivery address. Complete the client configuration by performing manual post-actions:
- (Required) Provide the SGLN (location data).
- Client master data (always).
- Client delivery address (except for replacement orders).
- (Conditional) Set a special flag to use a receiver SGLN different from the client SGLN in the outbound DSCSA EPCIS file for the client in the USA or a US territory, and specify the receiver SGLN.
- (Conditional) To fulfill replacement orders for the client in the USA or a US territory, deactivate sending EPCIS files and set the output option to "Create replacement letter (only if you are a 3PL)".
- (Conditional) To fulfill limited shipments for the client in the USA or a US territory, deactivate sending EPCIS files and set the output option to "Create limited shipment letter (only if you are a 3PL)".
- (Conditional) If neither a DSCSA EPCIS file nor a letter is needed, deactivate sending EPCIS files and set the output option to "Client is 3PL".
- (Optional) Set a special flag to use the delivery address SGLN as the receiver in the outbound DSCSA EPCIS file for the client in the USA or a US territory. This situation applies when the delivery address is a 3PL of the client.
- (Conditional) To use an SGLN different from the delivery address SGLN as the receiver in the DSCSA EPCIS, set a special flag and specify the common receiver SGLN to be used as the receiver in the DSCSA EPCIS in each applicable client delivery address setting.
- (Conditional) Set a special flag if the client is in a country other than the USA or a US territory, and you want to send a regular EPCIS file to SAP ICH without DSCSA-specific data.
The application stores any change in the client master data address or client delivery address with a version number, the timestamp of the change, and the email address of the user who made the change. You can view the address history.
For more information, see Managing Clients.
8. Verify the auto-created delivery.
If the delivery belongs to a new order, also verify the auto-created outbound order in terms of the order ID, associated client and delivery address, under-delivery/over-delivery tolerance values, and chilled goods flag. For more information, see Managing Outbound Orders.
If the outbound order, the delivery, or the client is not auto-created, there is an issue with the IDOC Delvry:
- Check the logs of the incoming messages on the SAP ICH channel and take action.
- You can also manually upload an IDOC Delvry on the SAP ICH channel.
For more information, see Configuring and Monitoring an SAP ICH Channel.
9. As an operator, prepare the delivery for shipping. Perform the following actions in the mobile application:
| Mobile Action | Description |
|---|---|
| Workload | Checking the outstanding outbound deliveries that are due within 2 days or already due. |
| Validate picking | The items are picked in advance but the picking is not executed in Movilitas.Cloud. The picked items are put into a case (SSCC) and all items are validated. |
| Check validate picking | A quality check on a picked case SSCC from the Validate picking action before the case is sealed. For a replacement order, the replacement letter is printed when validating the one-case SSCC delivery. The printed letter must be put into the shipper case (box). |
| Pack to order (Packing - orders) | Adding homogeneous pallets to the delivery (order). |
| Pack an order | Two activities depending on the route:
|
10. As an authorized user, perform the following actions in the Admin UI:
- Validate a one-case delivery that is not complete in terms of scanned versus expected quantity.
- Verify a delivery in Picking validated status before shipping. If there is an issue with the delivery, edit the delivery and inventory:
- Reverse the validation status of a delivery to enable the operators to work on the delivery in the warehouse. After reversing the validation status of the delivery to In picking validation, you can do the following:
- Reverse the validation status of a picked case SSCC unless the case SSCC is put on a pallet.
- If the case SSCC is put on a pallet, remove the case SSCC from the pallet in the Pack an order mobile action and then reverse its validation status.
- Remove empty containers from a delivery (if any) unless the container (case SSCC) is put on a pallet.
- If the container (case SSCC) is put on a pallet, remove the case SSCC from the pallet in the Pack an order mobile action and then remove it from the delivery.
- Reverse the validation status of a picked case SSCC unless the case SSCC is put on a pallet.
- Reverse all activities of a delivery. Note: The action also applies to deliveries in In picking validation status.
- The previously assigned items are detached from the delivery and are in stock again.
- The delivery can be deleted or the operators can execute the delivery from scratch in the warehouse.
- Reverse the validation status of a delivery to enable the operators to work on the delivery in the warehouse. After reversing the validation status of the delivery to In picking validation, you can do the following:
Note: An authorized user can edit the delivery and inventory during the shipping process while preparing the delivery for shipping and does not need to wait for the delivery to be validated.
For more information, see Movilitas Mobile for Serialized Logistics and Managing Outbound Orders.
11. Ship a validated (packed) delivery in one of the following ways:
- Manual - As an authorized user, ship the delivery in the Admin UI. For more information, see Managing Outbound Orders.
- Automatic - As the supplier, send an ASN IDOC from SAP ICH to Movilitas.Cloud. The action triggers automated shipping. The action is equivalent to manually shipping the delivery in the Admin UI.
The result is one of the following:
- If the client uses SAP ICH, an EPCIS file is sent to SAP ICH.
- For replacement orders, a DSCSA letter is sent to the email address configured in the Serialized Logistics application settings.
- To download the EPCIS file, the receiver scans the QR code in the letter. The receiver is redirected to a webpage where they can give the Claim No. and the ZIP (postal code) to download the EPCIS file. For more information, see Downloading a DSCSA EPCIS File from a DSCSA Letter.
- For limited shipments, a DSCSA letter is sent to the email address configured in the Serialized Logistics application settings.
- To download the EPCIS file, the receiver clicks on the link or scans the QR code in the letter. The receiver is redirected to a webpage where they can give the order number and the ZIP (postal code) to download the EPCIS file. For more information, see Downloading a DSCSA EPCIS File from a DSCSA Letter.
- If the client is a 3PL (no ownership change), neither DSCSA EPCIS file, nor DSCSA letter. Only the transfer is recorded.
12. Monitor the transfers (outbound external orders - deliveries).
- For a global view, check the order/delivery page and the transfer page. For more information, see Managing Outbound Orders and Managing Outbound Transfers.
- You can also resend the EPCIS file to SAP ICH by selecting Send EPCIS file to client in the EPCIS drop-down. For more information, see Downloading and Sending an EPCIS File about an Order as per DSCSA (Client in the USA or a US Territory).
- For a filtered view per client, check the client page. For more information, see Managing Clients.
13. Monitor the SSCC pool, the SSCC history, and the pack history. For more information, see Managing the SSCC Pool, Viewing the SSCC History, and Viewing the Pack History.
14. Export the deliveries of a selected day. For more information, see Managing Outbound Orders.
15. Monitor the inventory of a product. For more information, see Viewing Products.
16. Check the messages (incoming and outgoing) on the SAP ICH channel and make sure that the activities in your warehouse are successful. For more information, see Configuring and Monitoring an SAP ICH Channel.
17. View the activity count on 3PL scans for a given timeframe per warehouse in the Reports & Analysis application. For more information, see Viewing Activity Count on 3PL Scans.
18. Generate a report about the open (not yet shipped) deliveries in the Reports & Analysis application. For more information, see Generating a Report on Active Deliveries.
19. Generate inventory reports in the Reports & Analysis application based on GTIN, batch, and inventory status. For more information, see Generating Inventory Reports.
20. Monitor the workload in the Reports & Analysis application. For more information, see Downloading a Workload Report.
21. View the peak times of scanning in the Reports & Analysis application. For more information, see Viewing the Peak Times of Scanning.
Receiving the Produced Items from the CMO through a 3PL
In this use case, you are the Marketing Authorization Holder (MAH) and you want to receive the produced items from your Contract Manufacturing Organizations (CMOs). The receiving activity enables you to verify that the items that you commissioned match the physical items shipped by the CMO.
You involve a Third-Party Logistics (3PL) company that uses your tenant in Movilitas.Cloud to receive the items. You create inbound external orders to organize the activities in the warehouse (3PL location).

Before You Begin
Make sure about the following:
- You have added mobile users to your tenant. For more information, see Managing Users of a Tenant.
- You have configured a Serialized Logistics V2 API channel and Webhook. For more information, see Serialized Logistics V2 API Channel and Webhook.
Procedure
1. Configure the site-related aspects.
| Option | Action |
|---|---|
| Warehouses | Configure the warehouses (3PL locations) where the scanning activities will be performed:
|
| Operators | Configure the operators:
|
| Suppliers | Configure the supplier that is the MAH:
|
For more information, see Managing Warehouses, Managing Operators, and Managing Suppliers.
2. Create the inbound external orders in the Admin UI. For more information, see Managing Inbound Orders.
3. As an operator, perform the receiving activity for an inbound external order in the warehouse by using Movilitas Mobile.
For more information, see Receive Products in Serialized Logistics (Mobile).
4. Monitor the inbound external order. For more information, see Managing Inbound Orders.
5. After the order is received, check the inbound external transfer --> deliveries. For more information, see Viewing Inbound Transfers.
Receiving Products from a Designated Wholesaler (FMD Europe)
In this use case, you are a distributor that receives products from a designated wholesaler in the European pharma market. You are connected to a National System (NMVS) through an Arvato regulatory channel.
As per the FMD regulation, when receiving products from a designated wholesaler, you don't need to verify the items against the National System. You need to record the received amount only.

Before You Begin
Make sure that:
- You have added mobile users to your tenant. For more information, see Managing Users of a Tenant.
- You have configured an Arvato regulatory channel to access the NMVS of your country. For more information on the channel, see Arvato Channel. Make sure you select the regulatory channel type.
Procedure
1. Configure the site-related aspects.
| Option | Action |
|---|---|
| Warehouses | Configure the warehouses where the scanning activities will be performed:
|
| Operators | Configure the operators:
|
| Suppliers | Configure the supplier. Specify the name, the address, and the country. |
For more information, see Managing Warehouses, Managing Operators, and Managing Suppliers.
2. Create or edit the products of the suppliers in the UI. Mark the products where the supplier is a designated wholesaler.
The application obtains the designated wholesaler data from the National System. The application offers to overwrite the supplier master data with the data from the National System in case of data mismatch.
For more information, see Managing Suppliers.
3. Decide how you want to receive the items in the warehouse:
- By creating an inbound external transfer in the mobile application.
- By creating an inbound external order in the Admin UI or over the Serialized Logistics V2 API before the activity in the mobile application. For more information, see Managing Inbound Orders or Create Inbound Order over API.
4. As an operator, perform the receiving activity in the warehouse by using Movilitas Mobile.
- Create an inbound external transfer in the mobile application. For more information, see Receive Products in Serialized Logistics (Mobile).
- Execute an inbound external order in the mobile application. For more information, see Receive Products in Serialized Logistics (Mobile).
When scanning a product in the warehouse, the application detects whether the product is from a designated wholesaler:
- If yes, you only need to enter the amount to receive. Scanning is not required for that product.
- If no, you need to scan each pack of that product. The packs are verified against the National System.
5. Check the inbound external transfer --> deliveries. For more information, see Viewing Inbound Transfers.
Receiving and Shipping Items in the USA as a Distributor
In this use case, you are a distributor of pharmaceutical products in the USA market that receives items from suppliers and ships items to clients.
The TI/TS information (EPCIS) as per DSCSA is exchanged in both directions:
- Receiving the EPCIS from a supplier.
- Sending the EPCIS to a client.
By following your business processes, you can customize the configuration of Movilitas.Cloud. The following workflow collects multiple scenarios.
Before You Begin
Make sure that:
- You have added mobile users to your tenant. For more information, see Managing Users of a Tenant.
- (Optional) You have configured the SAP ICH channel. For more information on the channel, see SAP ICH.
- (Optional) You have configured the TraceLink Partner channel. For more information on the channel, see TraceLink Partner Channel.
- (Optional) You have configured the AS2 channel. For more information on the channel, see AS2 Channel.
- (Optional) You have configured the LSPediA channel. For more information on the channel, see LSPediA Channel.
- (Optional) You have configured the SFTP channel. For more information on the channel, see SFTP Channel.
- (Optional) You have configured a Serialized Logistics V2 API channel and the Webhook to integrate your system with Movilitas.Cloud. For more information, see Serialized Logistics V2 API Channel and Webhook.
Procedure
1. Configure the application settings.
- Email address to receive notifications about failures during automated or manual actions.
- DSCSA (USA) settings:
- Contact addresses (email and phone number) for the processes in the DSCSA scope.
- Activation of ATP credentialing.
For more information, see Managing Settings.
2. Configure the site-related aspects.
| Option | Action |
|---|---|
| Warehouses | Configure the warehouse:
|
| Operators | Configure the operators:
|
| Suppliers | Configure a supplier, including the master data and the shipping address(es):
|
| Clients | Configure a client, including the master data and the delivery address(es):
|
For more information, see Managing Warehouses, Managing Operators, Managing Suppliers, and Managing Clients.
3. Receive the EPCIS.
For a normal shipment, receive the EPCIS from the supplier:
- In partnership with the supplier in Movilitas.Cloud.
- From a collaboration system through a collaboration channel (SAP ICH, TraceLink, AS2, or LSPediA).
- Over the Serialized Logistics V2 API.
- By uploading the EPCIS on the supplier manually. For more information, see Uploading an EPCIS File section in Managing Suppliers.
For a drop shipment, receive the EPCIS from the manufacturer through the supplier. The supplier is the new owner in the EPCIS, while the items are physically shipped to the warehouse of the tenant. The manufacturer uses a collaboration system (SAP ICH, TraceLink, AS2, or LSPediA) to send the EPCIS, however, uploading the EPCIS on the supplier manually is also an alternative way to receive the drop shipment. For more information, see Uploading an EPCIS File section in Managing Suppliers.
Receiving an EPCIS triggers automated actions in Movilitas.Cloud:
- The Advanced Shipping Notification (ASN) is stored.
- The received items and the hierarchy are registered in Movilitas.Cloud.
- The shipping event is registered in Movilitas.Cloud.
- Product master data is taken from the EPCIS file, and as a fallback, from openFDA.
- GTIN is converted to NDC.
- A drop shipment is indicated in the EPCIS upload logs.
4. Verify the items received in partnership, through a collaboration channel, over API, or after the manual EPCIS upload. For more information, see Managing Suppliers.
5. If you want to execute your inbound external orders in Movilitas.Cloud, create the inbound external orders from your warehouse management system over API. For more information, see Create Inbound Order over API.
If webhook is configured on the Serialized Logistics V2 API channel, each time there is a change in the status of the inbound order, a message is sent through webhook to the subscribed external system.
6. Receive the items of the inbound EPCIS in the warehouse. Optionally, perform other actions on the items in your stock.
You have two alternatives here:
| # | Alternative | Action | Reference |
|---|---|---|---|
| A | Serialized Logistics V2 API to integrate your warehouse management system with Movilitas.Cloud. |
| For more information, see the relevant articles of Serialized Logistics V2 API. |
| B | Movilitas Mobile |
| For more information, see the relevant articles of Movilitas Mobile (Serialized Logistics). |
7. Manage the exceptions that occurred during receipt in Movilitas.Cloud (if any) and send the incident report to the supplier or manufacturer.
The supplier or manufacturer can respond by email and the incident is automatically updated with the response.
For more information, see Managing DSCSA Exceptions in the Reports & Analysis application.
8. For a Data-no-Product (DnP) exception within 24 hours of the original shipment from the supplier, receive the missing items through the Exceptions action in the mobile application.
For more information, see Resolving Exceptions in Serialized Logistics (Mobile) - DSCSA USA.
Within 24 hours of the original shipment, you can resolve a DnP exception without the need of a corrective EPCIS file from the supplier. After 24 hours of the original shipment, a corrective EPCIS file is required from the supplier and you need to receive the missing items separately.
Only Movilitas Mobile is supported (no API).
9. For a Product-no-Data (PnD) exception, put the item into quarantine and identify the action to perform:
- If the item is not needed, return the item to the supplier through the "Ship" action in the mobile application. For more information, see Ship or Return Products in Serialized Logistics (Mobile).
- If the item is needed, request an EPCIS file from the supplier and receive the item in the mobile application. For more information, see Receive Products in Serialized Logistics (Mobile).
10. If the items to be shipped are successfully received and they are not part of any exception, ship the items to the client.
You have two alternatives here:
| # | Alternative | Action | Reference |
|---|---|---|---|
| A | Serialized Logistics V2 API to integrate your warehouse management system with Movilitas.Cloud. |
| For more information, see Create Outbound External Transfer over API. |
| B | Movilitas Mobile | Ship:
| For more information, see Pick Products and Ship or Return. |
11. Monitor the inbound external deliveries and/or the outbound external transfers. For more information, see Viewing Inbound Transfers and Managing Outbound Transfers.
12. Send the TI/TS information (DSCSA EPCIS) to the client.
- If the client is a partner in Movilitas.Cloud, the EPCIS is sent automatically. The client can confirm the processed EPCIS on the supplier's page in the client view.
- If there is a collaboration channel associated with the client (AS2, LSPediA, SFTP, or TraceLink), the EPCIS is sent to the collaboration system through the associated channel automatically. The outbound message (EPCIS) is logged on the applicable channel.
- Otherwise, download the EPCIS file. Send the file to the client outside Movilitas.Cloud.
The outbound DSCSA EPCIS file can be downloaded for all outbound external transfers, even if there is a partnership in Movilitas.Cloud or a collaboration channel is associated with the client. Moreover, the file can be manually resent over the collaboration channel or by email. For more information, see Managing Outbound Transfers.
13. If the outbound external transfer is not correct, edit the transfer:
- If the physical items are shipped to the correct client, but the EPCIS file contains an incorrect client, change the client of the transfer and send the EPCIS file to the correct client over the collaboration channel or by email.
- If the physical items are in your possession because you have not shipped them yet, or the client returned the items, cancel the transfer. The items remain in your stock, and you can reship them.
For more information, see Managing Outbound Transfers.
Sending a Shipping Event from SAP ATTP to a Partner Client in Movilitas.Cloud (UAE)
In this use case, the manufacturer (supplier) invites the wholesaler (client) to establish a partnership with each other in Movilitas.Cloud. The wholesaler (client) is in the UAE.
If the wholesaler does not have a tenant in Movilitas.Cloud, the wholesaler registers one and then accepts the partner request.
Regarding the payment model, the wholesaler can become a full-paying customer in Movilitas.Cloud or can be in "Partner" mode meaning that the tenant that sent the invitation pays the invoices (the manufacturer).
The manufacturer ships items to the wholesaler. The manufacturer sends a commissioning request from SAP ATTP to Movilitas.Cloud. The commissioning request is an EPCIS file that meets the requirements from Tatmeen. Tatmeen is the regulatory system in the UAE. Movilitas.Cloud processes the shipping event and creates the items in the database.
The manufacturer and the wholesaler are integrated within Movilitas.Cloud with their customized views and functions. The partnership enables the manufacturer and the wholesaler to exchange data in an efficient, controlled, and secure manner:
- In the manufacturer (supplier) view, Movilitas.Cloud creates an outbound external transfer in the Serialized Logistics application.
- In the wholesaler (client) view, Movilitas.Cloud logs the receipt in the Serialized Logistics application on the supplier's Uploads tab.

Procedure
| # | Manufacturer (Supplier) | Wholesaler (Client) |
|---|---|---|
| 1. | Configure the site-related aspects.
For more information, see Managing Warehouses and Managing Clients. | N/A |
| 2. | Invite the client to be a partner in Movilitas.Cloud. For more information, see Managing Clients. | N/A |
| 3. | N/A | If the tenant does not exist in Movilitas.Cloud, register in Movilitas.Cloud. For more information, see Registering to Movilitas.Cloud through a Partner Invitation from Another Company. |
| 4. | N/A | Review and accept the partner request. For more information, see Managing Partners. Note: Once the partnership is established, the supplier's country and SGLN are automatically populated in the supplier master data. |
| 5. | Create an SAP ATTP channel and configure it to receive requests from SAP ATTP.
For more information, see Configuring an SAP ATTP Channel and Managing the Requests. | N/A |
| 6. | As an SAP ATTP user, send the commissioning request to Movilitas.Cloud. The commissioning request (EPCIS) contains:
You can monitor the incoming requests on the SAP ATTP channel and receive notifications about errors on the channel through email after you give an email address in the channel settings. Movilitas.Cloud automatically creates items and the shipping event.
| N/A |
| 7. | Verify the outbound external transfer in the Serialized Logistics application. For more information, see Managing Outbound Transfers. | Verify the received EPCIS file and its content in the Serialized Logistics application, on the supplier's Uploads tab. For more information, see Managing Suppliers. |
Shipping to the USA as a Manufacturer and Sending the DSCSA EPCIS to SFTP
In this use case, the Contract Manufacturing Organization (CMO) ships the produced items physically to the client of the Marketing Authorization Holder (MAH) while the product ownership remains at the MAH. The DSCSA EPCIS file about the shipment is sent to SFTP.

Before You Begin
Make sure that:
- You have provided the tenant SGLN in the tenant settings. This SGLN is used in the outbound DSCSA EPCIS file as the sender (source owning party or sold-from). For more information, see the Tenant Settings.
- You have added mobile users to your tenant to ship in Movilitas Mobile. For more information, see Managing Users of a Tenant.
- You have configured the SFTP channel. For more information on the channel, see SFTP Channel.
- You have configured a Serialized Logistics V2 API channel to integrate your system with Movilitas.Cloud and ship over API. For more information, see Serialized Logistics V2 API Channel and Webhook.
Procedure
1. Configure the site-related aspects.
| Option | Action |
|---|---|
| Warehouses | Configure the warehouses where the scanning activities will be performed:
|
| Operators | Configure the operators:
|
| Clients | Specify the client that is the destination of the shipments and DSCSA EPCIS files.
|
For more information, see Managing Warehouses, Managing Operators, and Managing Clients.
2. Create and verify the shipment in Movilitas.Cloud in one of the following ways:
| # | Over API | In Movilitas Mobile |
|---|---|---|
| 2.1 | Create an outbound external transfer over Serialized Logistics V2 API. For more information, see Create Outbound External Transfer. Note: It is possible to commission the items while shipping to accelerate serialization and logistics activities. The setting can be activated or deactivated on the warehouse level. The setting does not bring extra API functions. However, the application executes additional tasks and reports in the background. | Create the outbound external orders that control the activities in the warehouse. For more information, see Managing Outbound Orders. |
| 2.2 | N/A | As an operator, execute the outbound external orders in the warehouse by using Movilitas Mobile. Note: The operators commission the items while shipping to accelerate serialization and logistics activities. The setting can be activated or deactivated on the warehouse level. The setting does not bring extra UI functions for the user in the mobile application who wants to ship. However, the application executes additional tasks and reports in the background. For more information, see Ship or Return Products in Serialized Logistics (Mobile). |
| The DSCSA EPCIS file is automatically sent to SFTP. | ||
| 2.3 | Monitor the outbound external transfers. Optionally, you can resend the DSCSA EPCIS file. For more information, see Downloading and Sending an EPCIS File about a Transfer as per DSCSA (Client in the USA or a US Territory). | Monitor the outbound external orders (deliveries). For more information, see Downloading and Sending an EPCIS File about an Order as per DSCSA (Client in the USA or a US Territory). |
3. Track the pack history and container history. For more information, see Viewing the Pack History and Viewing the SSCC History.
4. Check the messages on the SFTP channel and make sure that the uploads are successful. For more information, see the SFTP Channel.
Decommissioning Export towards the NMVS upon Arrival of an EPCIS File from the Supplier (FMD Europe)
In this use case, you are a distributor in the EU which exports products from its suppliers outside Europe. You are connected to a National System (NMVS) through an Arvato regulatory channel.
The supplier provides you an EPCIS file describing the shipments to your company. Upon arrival of an EPCIS file from the supplier, the received items are automatically decommissioned as Exported towards the NMVS.

Before You Begin
Make sure that:
- You have configured an Arvato regulatory channel to access the NMVS of your country. For more information on the channel, see Arvato Channel. Make sure you select the regulatory channel type.
- Optionally, you have configured a collaboration channel to receive the EPCIS files from the supplier:
- SAP ICH channel. For more information on the channel, see SAP ICH.
- TraceLink Partner channel. For more information on the channel, see TraceLink Partner Channel.
- AS2 channel. For more information on the channel, see AS2 Channel.
- LSPediA channel. For more information on the channel, see LSPediA Channel.
Note: If the supplier cannot provide the EPCIS file through an external system, you can still manually upload the EPCIS file on the supplier in the Serialized Logistics application.
Procedure
1. Configure the suppliers. As a minimum:
- Provide the supplier name
- Provide the supplier SGLN (to identify the sender of the received EPCIS file).
- Provide the collaboration channel for inbound EPCIS. Otherwise, you need to manually upload the EPCIS file on the supplier.
- Select the Decommission export on arrival EPCIS checkbox and select the NMVS channel in the NMVS Channel drop-down.
For more information, see Managing Suppliers.
You are ready to receive EPCIS files from the suppliers.
Once an EPCIS file is received, it is logged on the supplier under the Site management --> Suppliers > Uploads tab.
Alternatively, you can upload the EPCIS file on the supplier on the same page.
2. Verify the transactions towards the NMVS in the Reports & Analysis application.
- If this is a call to the local NMVS, the items are exported in bulk. You can find a bulk transaction per batch under the FMD > Bulk responses tab.
- If this is an inter-market call to an NMVS other than your country, the items are exported in multiple single transactions. You can find the transactions per item under the FMD > Scans tab. Optionally, you can export the transactions to a CSV file.
For more information, see Viewing FMD Bulk Responses and Viewing and Exporting FMD Scans, respectively.