This section provides use cases of how to configure and manage the Serialized Manufacturing application.
The workflows illustrate typical use cases for the user. The description is not exhaustive and is not meant to be exhaustive. The goal is to help users understand how to use the application for certain activities.
IMPORTANT:
- In the below use cases, we assume that you have already filled in the company and billing information in the tenant settings. For more information, see Tenant Settings.
- In the below use cases, we assume that you have already activated the Serialized Manufacturing application in Movilitas.Cloud. For certain cases, the Reports & Analysis application also needs to be activated in Movilitas.Cloud. This is a one-time activity when you start your journey with Movilitas.Cloud. For more information, see Enabling Applications for a Tenant.
- For users that have the “User” or "Support" role, the administrators of the tenant can configure access to the Serialized Manufacturing application and Reports & Analysis application but this is optional. In this way, the administrators can customize the available functions for each user with the “User” or "Support" role. For more information, see Roles and Access to the Serialized Manufacturing Application and Roles and Access to the Reports & Analysis Application.
List of Use Cases
- Commissioning Items to BPOM with Shopfloor Integration over API (Indonesia)
- Printing Labels for the Chinese Market on Zebra Devices
- Integrating the MAH with the EU Hub (Europe)
- Assigning Serials to a CMO by Sending a CSV File and Commissioning to the EU Hub by Uploading a CSV File - No Partnership in Movilitas.Cloud (EU)
- Assigning Serials to a CMO by Sending a CSV File and Commissioning to the EU Hub by Scanning the Produced Packs - No Partnership in Movilitas.Cloud (EU)
- Receiving a TraceLink Shipment File from a CMO and Commissioning the Produced Items to the EU Hub - No Partnership in Movilitas.Cloud (EU)
- Receiving a Manufacturing EPCIS File from a CMO through AS2, Uploading the EPCIS File, and Commissioning the Produced Items to the EU Hub - No Partnership in Movilitas.Cloud (EU)
- Establishing a Partnership in Movilitas.Cloud - MAH Invites CMO (EU)
- Establishing a Partnership in Movilitas.Cloud - CMO Invites MAH (EU)
- Using Movilitas.Cloud as a Gateway between SAP ATTP and TraceLink for Serialization and Logistics
- Using Movilitas.Cloud as a Gateway between SAP ATTP and Novumgen for Serialization (UK)
- Connecting to TRVST as a Manufacturer (Africa)
- Acting as the VRS Responder (USA)
- Serialization in Partnership in the USA
- Serialization and Shipping without Partnership in the USA
- Releasing Packaging Orders to a Packaging Line and Commissioning to SAP ATTP or TraceLink
- Connecting to a Keyence Printer and Serializing by Interacting with Arvato CSDB
Commissioning Items to BPOM with Shopfloor Integration over API (Indonesia)
In this use case, you use the Serialized Manufacturing application as an administration tool to register products and production orders and to commission items to BPOM. The application does not have control over the shopfloor. External systems, like ERP and the middleware system on the shopfloor, are integrated with the Manufacturer V2 API. Serial numbers and SSCCs are defined on the shopfloor level.

Before You Begin
Make sure that you have configured all the channels you need.
| Channels | Description |
|---|---|
| Manufacturer V2 API | To access the Serialized Manufacturing application from an external system through API, configure the Manufacturer V2 API channel. For more information, see Configuring Manufacturer V2 API Channel. For the communication through the Manufacturer V2 API, you also need to have a valid authentication token. For more information, see Managing API Keys and Static Token. |
| BPOM | To report to the National Agency of Drug and Food Control in Indonesia (Badan Pengawas Obat dan Makanan - BPOM), configure the BPOM regulatory channel. For more information, see Configuring BPOM Channel, Managing Logs, Viewing BPOM Returns, and Importing Shipping Locations. |
Procedure
1. Create the IDN market profile under the Serialized Manufacturing application --> Settings tab. For more information, see Settings.
2. Register the products for the Indonesian market under the Serialized Manufacturing application --> Products --> Products tab. For the products, you must define the master data. You can also create product groups, that you can associate with products. For more information, see Managing Products and Managing Product Groups.
3. (Optional) Register a packaging line under the Serialized Manufacturing application --> Packaging --> Packaging lines tab. You can give a name and a packaging line tag that is used for the API communication, but all of these are optional. As there is no control on the packaging line from Movilitas.Cloud, ignore specifying a shopfloor channel. For more information, see Managing Packaging Lines.
4. Create packaging orders either in the Serialized Manufacturing application or from your ERP system through the Manufacturer V2 API channel. For more information, see Managing Packaging Orders or the Manufacturer V2 API documentation.
5. Produce the packs and containers on the shopfloor. Communicate with Movilitas.Cloud over Manufacturer V2 API. For more information on the API requests, see the Manufacturer V2 API documentation.
| # | Action |
|---|---|
| 5.1 | Request the order details from Movilitas.Cloud through Manufacturer V2 API. |
| 5.2 | Prepare the serial numbers and the SSCCs used for the aggregation. Make sure that the given values are unique and GS1-compliant. Note: Action outside Movilitas.Cloud. |
| 5.3 | Start the packaging order by moving its status to In Progress in Movilitas.Cloud through Manufacturer V2 API. Serial number assignment is bypassed in Movilitas.Cloud. |
| 5.4 | Produce the packs and perform the aggregations on the shopfloor. Note: Action outside Movilitas.Cloud. |
| 5.5 | Update Movilitas.Cloud with the results through Manufacturer V2 API:
Result:
|
6. Decide how you want to commission the produced items to BPOM:
- Commission separately from shipping under the Serialized Manufacturing application --> Commissioning tab. For more information, see Commissioning. Then, go to the next step.
- Commission while shipping. Use the Serialized Logistics application and skip the steps below. For more information, see Serialized Logistics Workflows.
7. Monitor the logs on the BPOM channel. For more information, see Configuring BPOM Channel, Managing Logs, Viewing BPOM Returns, and Importing Shipping Locations.
8. Track the SSCC pool, the SSCC history, and the pack history under the Serialized Manufacturing application --> SN/SSCC pool tab. For more information, see:
9. View the batch data and the pack status summary for the batch. For more information, see Managing Batches.
Next Steps
The items are ready for shipping. You can also do the commissioning while shipping the items. For more information, see the Serialized Logistics application and the Serialized Logistics Workflows.
Printing Labels for the Chinese Market on Zebra Devices
In this use case, you want to print labels on Zebra devices for the Chinese market in the Serialized Manufacturing application.
You register product master data, request serials from an SAP ICH system, and design the market-specific label. You print the labels by creating and executing printing orders.

Before You Begin
Make sure that:
- You have connected the Zebra printers to Movilitas.Cloud by using WebLink (Cloud Connect). For more information, see Connecting Zebra Printers to Movilitas.Cloud by Using WebLink (Cloud Connect).
- You have assigned mobile users to your tenant (company). Mobile users can be operators of your warehouse. For more information, see Managing Users.
- You have created the Zebra Cloud Connect printing channel to check the connection status from Movilitas.Cloud and to activate/deactivate Zebra printers from Movilitas.Cloud. For more information, see Configuring a Zebra Cloud Connect Channel and Managing Zebra Printers.
- You have created the SAP ICH channel to manage serials and to commission the produced items. For more information on the SAP ICH channel, see Configuring and Monitoring an SAP ICH Channel.
Procedure
1. Create the CHN market profile under the Serialized Manufacturing application --> Settings tab. For more information, see Settings.
2. Register the products for the Chinese market by giving the master data under the Serialized Manufacturing application --> Products --> Products tab. For more information, see Managing Products.
3. For each product, configure the serial management under the Serialized Manufacturing application --> Products --> Products tab. You can request serials from SAP ICH through the applicable SAP ICH channel or set the automatic replenishment to allow requesting serial numbers when an order is created. For more information, see Managing Products.
4. Create batches for the product. For more information, see Managing Batches.
5. Release the batch on your own or by involving another user. For more information, see Managing Batches.
6. Create a ZPL label template. For more information, see Managing Templates.
7. Configure the printing destinations. For more information, see Managing Printing Destinations.
8. Create printing orders. For more information, see Managing Printing Orders.
9. Print the labels by executing the order immediately after creation or later by releasing the order to the printing destination. For more information, see Managing Printing Orders.
Next Steps
Commission the items while shipping them. For more information, see the Serialized Logistics application and the Serialized Logistics Workflows.
Integrating the MAH with the EU Hub (Europe)
In this use case, you use the Serialized Manufacturing application as a Marketing Authorization Holder (MAH) in the EU market. You want to cover the following tasks:
- Registration, serialization, and commissioning tasks towards the EU Hub.
- Following EU Hub messages and alerts.
In terms of serialization and commissioning activities, you decide the level of integration with Movilitas.Cloud.

Before You Begin
Make sure that you have created the EU Hub channel to register product master data and commission the items to the EU Hub.
- When creating the channel, you can also provide the MAH data and configure the EMVO AMS connection.
- You can also import the master data from the EU Hub (MAHs, 3PLs, and products).
- For more information, see Configuring an EU Hub Channel, Importing Master Data, and Viewing EU Hub Messages.
Procedure
1. Create the EU market profile under the Serialized Manufacturing application --> Settings tab. For more information, see Settings.
2. Register the contracted wholesalers (3PLs) under the Serialized Manufacturing application --> Site management --> 3PLs tab. For more information, see Managing 3PLs.
Note: 3PL data in the EU Hub can be imported through the EU Hub channel. For more information, see Configuring an EU Hub Channel, Importing Master Data, and Viewing EU Hub Messages.
3. Register the products for the EU market by giving the master data and country-related data under the Serialized Manufacturing application --> Products --> Products tab. Then, upload the master data to the EU Hub. For more information, see Managing Products.
Note: Products in the EU Hub can be imported through the EU Hub channel. For more information, see Configuring an EU Hub Channel, Importing Master Data, and Viewing EU Hub Messages.
4. Perform serialization and commissioning activities.
The serialization and commissioning activities cover a wide range of tasks, including serial management, batch management, label printing, integrating the shopfloor with Movilitas.Cloud over API, and commissioning. You decide the level of integration with Movilitas.Cloud.
The activities you perform in Movilitas.Cloud defines what type of data you store and find in Movilitas.Cloud. This has an impact on what information you can investigate in Movilitas.Cloud, for example, when receiving an EU Hub alert.
There are several ways of facilitating these activities. The scope of the topic exceeds this description. Understand your business processes, study the articles in Online Help, and build up the serialization and commissioning configuration accordingly.
5. Monitor the EU Hub requests and alerts on the EU Hub channel. For more information, see Configuring an EU Hub Channel, Importing Master Data, and Viewing EU Hub Messages.
6. Manage the alerts (Europe) in the Reports & Analysis application. For more information, see Managing FMD Alerts from the EMVO AMS (Europe).
Assigning Serials to a CMO by Sending a CSV File and Commissioning to the EU Hub by Uploading a CSV File - No Partnership in Movilitas.Cloud (EU)
In this use case, you use the Serialized Manufacturing application as a Marketing Authorization Holder (MAH) in the EU market. You want to cover registration and commissioning tasks towards the EU Hub and control the serials used by your Contract Manufacturing Organization (CMO). The CMO does not use Movilitas.Cloud.

Before You Begin
Make sure that:
- You have created the EU Hub channel to register product master data and commission the items to the EU Hub.
- When creating the channel, you can also provide the MAH data and configure the EMVO AMS connection.
- You can also import the master data from the EU Hub (MAHs, 3PLs, and products).
- For more information, see Configuring an EU Hub Channel, Importing Master Data, and Viewing EU Hub Messages.
- You have created the required channel to manage serials. For serial number management, use an SNM, an SAP ATTP, an SAP ICH, or a TraceLink Partner channel. For more information, see Configuring a Serial Number Management Channel, Configuring an SAP ATTP Channel and Managing the Requests, Configuring and Monitoring an SAP ICH Channel, or Configuring a TraceLink Partner Channel and Managing SFTP Transactions.
Procedure
1. Create the EU market profile under the Serialized Manufacturing application --> Settings tab. For more information, see Settings.
2. Register the contracted wholesalers (3PLs) under the Serialized Manufacturing application --> Site management --> 3PLs tab. For more information, see Managing 3PLs.
Note: 3PL data in the EU Hub can be imported through the EU Hub channel. For more information, see Configuring an EU Hub Channel, Importing Master Data, and Viewing EU Hub Messages.
3. Register the products for the EU market by giving the master data and country-related data under the Serialized Manufacturing application --> Products --> Products tab. Then, upload the master data to the EU Hub. For more information, see Managing Products.
Note: Products in the EU Hub can be imported through the EU Hub channel. For more information, see Configuring an EU Hub Channel, Importing Master Data, and Viewing EU Hub Messages.
4. For each product, configure the serial management under the Serialized Manufacturing application --> Products --> Products tab. You can generate serials by using an SNM channel or you can request serials from an SAP ATTP or SAP ICH system through the applicable business channel. For more information, see Managing Products.
5. Register the CMO and assign the products to the CMO. For more information, see Managing CMO.
6. Assign the serials to the CMO and export the serials to a CSV file. For more information, see Managing CMO.
Provide the CSV file to the CMO (outside Movilitas.Cloud). Then, the CMO performs the manufacturing activities.
7. Receive the CSV file about the produced packs from the CMO.
8. Create a CSV file in the right format based on the input, upload the CSV, and commission the items to the EU Hub. For more information, see Commissioning.
Note: The manufacturer data is also sent to the EU Hub while commissioning the items to the EU Hub.
9. Monitor the EU Hub requests and alerts on the EU Hub channel. For more information, see Configuring an EU Hub Channel, Importing Master Data, and Viewing EU Hub Messages.
10. View the batch data and the pack status summary for the batch. For more information, see Managing Batches.
11. Manage the alerts (Europe) in the Reports & Analysis application. For more information, see Managing FMD Alerts from the EMVO AMS (Europe).
Assigning Serials to a CMO by Sending a CSV File and Commissioning to the EU Hub by Scanning the Produced Packs - No Partnership in Movilitas.Cloud (EU)
In this use case, you use the Serialized Manufacturing application as a Marketing Authorization Holder (MAH) in the EU market. You want to cover registration and commissioning tasks towards the EU Hub and control the serials used by your Contract Manufacturing Organization (CMO). The CMO does not use Movilitas.Cloud.

Before You Begin
Make sure that:
- You have assigned mobile users to your tenant (company). Mobile users can be operators of your warehouse. For more information, see Managing Users.
- You have created the EU Hub channel to register product master data and commission the items to the EU Hub.
- When creating the channel, you can also provide the MAH data and configure the EMVO AMS connection.
- You can also import the master data from the EU Hub (MAHs, 3PLs, and products).
- For more information, see Configuring an EU Hub Channel, Importing Master Data, and Viewing EU Hub Messages.
- You have created the required channel to manage serials. For serial number management, use an SNM, an SAP ATTP, an SAP ICH, or a TraceLink Partner channel. For more information, see Configuring a Serial Number Management Channel, Configuring an SAP ATTP Channel and Managing the Requests, Configuring and Monitoring an SAP ICH Channel, or Configuring a TraceLink Partner Channel and Managing SFTP Transactions.
Procedure
1. Create the EU market profile under the Serialized Manufacturing application --> Settings tab. For more information, see Settings.
2. Register the contracted wholesalers (3PLs) under the Serialized Manufacturing application --> Site management --> 3PLs tab. For more information, see Managing 3PLs.
Note: 3PL data in the EU Hub can be imported through the EU Hub channel. For more information, see Configuring an EU Hub Channel, Importing Master Data, and Viewing EU Hub Messages.
3. Register the products for the EU market by giving the master data and country-related data under the Serialized Manufacturing application --> Products tab. Then, upload the master data to the EU Hub. For more information, see Managing Products.
Note: Products in the EU Hub can be imported through the EU Hub channel. For more information, see Configuring an EU Hub Channel, Importing Master Data, and Viewing EU Hub Messages.
4. For each product, configure the serial management under the Serialized Manufacturing application --> Products --> Products tab. You can generate serials by using an SNM channel or you can request serials from an SAP ATTP or SAP ICH system through the applicable business channel. For more information, see Managing Products.
5. Register the CMO and assign the products to the CMO. For more information, see Managing CMO.
6. Assign the serials to the CMO and export the serials to a CSV file. For more information, see Managing CMO.
Provide the CSV file to the CMO (outside Movilitas.Cloud). Then, the CMO performs the manufacturing activities.
7. Configure the operators who scan the packs produced by the CMO for commissioning. For more information, see Managing Operators.
8. After the CMO shipped the produced packs to your company, as an operator, scan the packs for commissioning by using Movilitas Mobile.
Movilitas.Cloud is updated with the scanned items. For more information, see Commission Packs (Mobile).
9. Commission the items to the EU Hub. For more information, see Commissioning.
Note: The manufacturer data is also sent to the EU Hub while commissioning the items to the EU Hub.
10. Monitor the EU Hub requests and alerts on the EU Hub channel. For more information, see Configuring an EU Hub Channel, Importing Master Data, and Viewing EU Hub Messages.
11. View the batch data and the pack status summary for the batch. For more information, see Managing Batches.
12. Manage the alerts (Europe) in the Reports & Analysis application. For more information, see Managing FMD Alerts from the EMVO AMS (Europe).
Receiving a TraceLink Shipment File from a CMO and Commissioning the Produced Items to the EU Hub - No Partnership in Movilitas.Cloud (EU)
In this use case, you use the Serialized Manufacturing application as a Marketing Authorization Holder (MAH) in the EU market. You want to cover registration and commissioning tasks towards the EU Hub and control the serials used by your Contract Manufacturing Organization (CMO). You want to receive the Shipment File from the CMO through TraceLink and use this file to commission to the EU Hub. The CMO does not use Movilitas.Cloud.

Before You Begin
Make sure that:
- You have created the EU Hub channel to register product master data and commission the items to the EU Hub.
- When creating the channel, you can also provide the MAH data and configure the EMVO AMS connection.
- You can also import the master data from the EU Hub (MAHs, 3PLs, and products).
- For more information, see Configuring an EU Hub Channel, Importing Master Data, and Viewing EU Hub Messages.
- You have created a TraceLink Partner channel to receive shipment files from the CMO. For more information, see Configuring a TraceLink Partner Channel and Managing SFTP Transactions.
- Optionally, you have created the channel to manage serials. For serial number management, use an SNM, an SAP ATTP, an SAP ICH, or a TraceLink Partner channel. For more information, see Configuring a Serial Number Management Channel, Configuring an SAP ATTP Channel and Managing the Requests, Configuring and Monitoring an SAP ICH Channel, or Configuring a TraceLink Partner Channel and Managing SFTP Transactions.
Procedure
1. Create the EU market profile under the Serialized Manufacturing application --> Settings tab. For more information, see Settings.
2. Register the contracted wholesalers (3PLs) under the Serialized Manufacturing application --> Site management --> 3PLs tab. For more information, see Managing 3PLs.
Note: 3PL data in the EU Hub can be imported through the EU Hub channel. For more information, see Configuring an EU Hub Channel, Importing Master Data, and Viewing EU Hub Messages.
3. Register the products for the EU market by giving the master data and country-related data under the Serialized Manufacturing application --> Products --> Products tab. Then, upload the master data to the EU Hub. For more information, see Managing Products.
Note: Products in the EU Hub can be imported through the EU Hub channel. For more information, see Configuring an EU Hub Channel, Importing Master Data, and Viewing EU Hub Messages.
4. (Optional) For each product, configure the serial management under the Serialized Manufacturing application --> Products --> Products tab. You can generate serials by using an SNM channel or you can request serials from an SAP ATTP or SAP ICH system through the applicable business channel. For more information, see Managing Products.
5. Register the CMO. Assign the products to the CMO, associate the CMO with the TraceLink Partner channel, and provide the SGLN. For more information, see Managing CMO.
6. (Optional) Assign the serials to the CMO and export the serials to a CSV file. For more information, see Managing CMO.
Provide the CSV file to the CMO (outside Movilitas.Cloud). Then, the CMO performs the manufacturing activities.
7. Check the incoming SOM_SHIPMENT_EVENT transactions on the TraceLink Partner channel (Inbox) representing the shipment files from the CMO.
Do one of the following:
- Wait for the automatic daily action to process the file (executed every morning).
- Pre-emptively process the file by clicking on the Process button.
- Upload a shipment file on the TraceLink Partner channel to process its content (if the CMO sends the file outside TraceLink, for example, due to a connection issue).
The processed items are listed under the Serialized Manufacturing application --> Commissioning tab.
For more information, see Configuring a TraceLink Partner Channel and Managing SFTP Transactions.
8. Commission the items to the EU Hub. For more information, see Commissioning.
Note: The manufacturer data is also sent to the EU Hub while commissioning the items to the EU Hub.
9. Monitor the EU Hub requests and alerts on the EU Hub channel. For more information, see Configuring an EU Hub Channel, Importing Master Data, and Viewing EU Hub Messages.
10. View the batch data and the pack status summary for the batch. For more information, see Managing Batches.
11. Manage the alerts (Europe) in the Reports & Analysis application. For more information, see Managing FMD Alerts from the EMVO AMS (Europe).
Receiving a Manufacturing EPCIS File from a CMO through AS2, Uploading the EPCIS File, and Commissioning the Produced Items to the EU Hub - No Partnership in Movilitas.Cloud (EU)
In this use case, you use the Serialized Manufacturing application as a Marketing Authorization Holder (MAH) in the EU market. You want to cover registration and commissioning tasks towards the EU Hub and control the serials used by your Contract Manufacturing Organization (CMO). You want to receive the manufacturing EPCIS file from the CMO through AS2, upload this file in the Serialized Manufacturing application, and commission to the EU Hub. The CMO does not use Movilitas.Cloud.

Before You Begin
Make sure that:
- You have created the EU Hub channel to register product master data and commission the items to the EU Hub.
- When creating the channel, you can also provide the MAH data and configure the EMVO AMS connection.
- You can also import the master data from the EU Hub (MAHs, 3PLs, and products).
- For more information, see Configuring an EU Hub Channel, Importing Master Data, and Viewing EU Hub Messages.
- You have created an AS2 channel to receive manufacturing EPCIS files from the CMO. For more information, see Configuring an AS2 Channel and Monitoring Transactions.
- Optionally, you have created the channel to manage serials. For serial number management, use an SNM, an SAP ATTP, an SAP ICH, or a TraceLink Partner channel. For more information, see Configuring a Serial Number Management Channel, Configuring an SAP ATTP Channel and Managing the Requests, Configuring and Monitoring an SAP ICH Channel, or Configuring a TraceLink Partner Channel and Managing SFTP Transactions.
Procedure
1. Create the EU market profile under the Serialized Manufacturing application --> Settings tab. For more information, see Settings.
2. Register the contracted wholesalers (3PLs) under the Serialized Manufacturing application --> Site management --> 3PLs tab. For more information, see Managing 3PLs.
Note: 3PL data in the EU Hub can be imported through the EU Hub channel. For more information, see Configuring an EU Hub Channel, Importing Master Data, and Viewing EU Hub Messages.
3. Register the products for the EU market by giving the master data and country-related data under the Serialized Manufacturing application --> Products --> Products tab. Then, upload the master data to the EU Hub. For more information, see Managing Products.
Note: Products in the EU Hub can be imported through the EU Hub channel. For more information, see Configuring an EU Hub Channel, Importing Master Data, and Viewing EU Hub Messages.
4. (Optional) For each product, configure the serial management under the Serialized Manufacturing application --> Products --> Products tab. You can generate serials by using an SNM channel or you can request serials from an SAP ATTP or SAP ICH system through the applicable business channel. For more information, see Managing Products.
5. Register the CMO. Assign the products to the CMO, associate the CMO with the TraceLink Partner channel, and provide the SGLN. For more information, see Managing CMO.
6. (Optional) Assign the serials to the CMO and export the serials to a CSV file. For more information, see Managing CMO.
Provide the CSV file to the CMO (outside Movilitas.Cloud). Then, the CMO performs the manufacturing activities.
7. Check the incoming manufacturing EPCIS files from the CMO on the AS2 channel (Inbox). Download the new files to your local computer.
For more information, see Configuring an AS2 Channel and Monitoring Transactions.
8. Upload a manufacturing EPCIS file under the Serialized Manufacturing application --> Commissioning tab.
The processed items are listed on the page. For more information, see Commissioning.
9. Commission the items to the EU Hub. For more information, see Commissioning.
Note: The manufacturer data is also sent to the EU Hub while commissioning the items to the EU Hub.
10. Monitor the EU Hub requests and alerts on the EU Hub channel. For more information, see Configuring an EU Hub Channel, Importing Master Data, and Viewing EU Hub Messages.
11. View the batch data and the pack status summary for the batch. For more information, see Managing Batches.
12. Manage the alerts (Europe) in the Reports & Analysis application. For more information, see Managing FMD Alerts from the EMVO AMS (Europe).
Establishing a Partnership in Movilitas.Cloud - MAH Invites CMO (EU)
In this use case, the Marketing Authorization Holder (MAH) invites the Contract Manufacturing Organization (CMO) to establish a partnership with each other in Movilitas.Cloud.
If the CMO does not have a tenant in Movilitas.Cloud, the CMO registers one and then accepts the partner request.
Regarding the payment model, the CMO can become a full-paying customer in Movilitas.Cloud or can be in "Partner" mode meaning that the tenant that sent the invitation pays the invoices (the MAH).
The MAH and the CMO are integrated within Movilitas.Cloud with their customized views and functions. The partnership enables the MAH and the CMO to exchange data in an efficient, controlled, and secure manner.
Examples of data exchange:
- The MAH can assign products and then assign serials to the CMO.
- The CMO can view the products that are assigned to this CMO by the MAH.
- The CMO can request serials assigned to this CMO over Manufacturer V2 API.
- The CMO can commission serials over Manufacturer V2 API to report the produced items to the MAH.
- The CMO can aggregate trade items on container over Manufacturer V2 API to report the aggregation to the MAH.
- The CMO can release unused serials over Manufacturer V2 API. Later, the CMO can request these released serials over Manufacturer V2 API again.
- The CMO can decommission serials over Manufacturer V2 API. For example, to report faulty or damaged items. The MAH cannot release these items to the market.

Before You Begin
| MAH | Make sure that:
|
| CMO | N/A |
Procedure
| # | MAH | CMO |
|---|---|---|
| 1. | Create the EU market profile under the Serialized Manufacturing application --> Settings tab. For more information, see Settings. | N/A |
| 2. | Register the contracted wholesalers (3PLs) under the Serialized Manufacturing application --> Site management --> 3PLs tab. For more information, see Managing 3PLs. Note: 3PL data in the EU Hub can be imported through the EU Hub channel. For more information, see Configuring an EU Hub Channel, Importing Master Data, and Viewing EU Hub Messages. | N/A |
| 3. | Register the products for the EU market by giving the master data and country-related data under the Serialized Manufacturing application --> Products --> Products tab. Then, upload the master data to the EU Hub. For more information, see Managing Products. Note: Products in the EU Hub can be imported through the EU Hub channel. For more information, see Configuring an EU Hub Channel, Importing Master Data, and Viewing EU Hub Messages. | N/A |
| 4. | For each product, configure the serial management under the Serialized Manufacturing application --> Products --> Products tab. For more information, see Managing Products. | N/A |
| 5. | Register the CMO and invite the CMO to be a partner in Movilitas.Cloud. For more information, see Managing CMO. | N/A |
| 6. | N/A | If the tenant does not exist in Movilitas.Cloud, register in Movilitas.Cloud. For more information, see Registering to Movilitas.Cloud through a Partner Invitation from Another Company. |
| 7. | N/A | Review and accept the partner request. For more information, see Managing Partners. |
| 8. | N/A | Configure a Manufacturer V2 API channel and obtain an authentication token. For more information, see Configuring the Movilitas.Cloud APIs. |
| 9. | Fill the serial number pool. You can generate serials by using an SNM channel or you can request serials from SAP ICH, SAP ATTP, or TraceLink through the applicable business channel. For more information, see Managing Products. | N/A |
| 10. | Assign the products and serials to the CMO. For more information, see Managing CMO. | N/A |
| 11. | If the CMO runs out of serials, fill the serial number pool. | Request serials over the Manufacturer V2 API. For more information, see Request Serials. |
| The CMO performs the manufacturing activities. | ||
| 12. | N/A | Commission serials over the Manufacturer V2 API. For more information, see Commission Serials. |
| 13. | N/A | Aggregate trade items on container over the Manufacturer V2 API. For more information, see Aggregate Trade Items on Container. |
| 14. | N/A | Release unused serials over the Manufacturer V2 API. For more information, see Release Serials. |
| 15. | N/A | Decommission serials over the Manufacturer V2 API. For more information, see Decommission Serials. |
| 16. | Commission the items to the EU Hub. For more information, see Commissioning. | N/A |
| 17. | Monitor the EU Hub requests and alerts on the EU Hub channel. For more information, see Configuring an EU Hub Channel, Importing Master Data, and Viewing EU Hub Messages. | N/A |
| 18. | View the batch data and the pack status summary for the batch. For more information, see Managing Batches. Note: The MAH can view all the batches of the product. | View the batch data and the pack status summary for the batch. For more information, see Managing Batches. Note: The CMO can view only the batches that were created by the CMO while commissioning serials over API. |
| 19. | View the pack history. For more information, see Viewing the Pack History. Note: The MAH can view the history of all packs belonging to a product of the MAH. | View the pack history. For more information, see Viewing the Pack History. Note: The CMO can view the history of the packs produced by the CMO. |
| 20. | Manage the alerts (Europe) in the Reports & Analysis application. For more information, see Managing FMD Alerts from the EMVO AMS (Europe). | N/A |
Next Steps
As the MAH, receive the items shipped by the CMO through a Third-Party Logistics (3PL) company. For more information, see the Serialized Logistics application and the Serialized Logistics Workflows.
Establishing a Partnership in Movilitas.Cloud - CMO Invites MAH (EU)
In this use case, the Contract Manufacturing Organization (CMO) invites the Marketing Authorization Holder (MAH) to establish a partnership with each other in Movilitas.Cloud.
If the MAH does not have a tenant in Movilitas.Cloud, the MAH registers one and then accepts the partner request.
Regarding the payment model, the MAH can become a full-paying customer in Movilitas.Cloud or can be in "Partner" mode meaning that the tenant that sent the invitation pays the invoices (the CMO).
The MAH and the CMO are integrated within Movilitas.Cloud with their customized views and functions. The partnership enables the MAH and the CMO to exchange data in an efficient, controlled, and secure manner.
Examples of data exchange:
- The MAH can assign products and then assign serials to the CMO.
- The CMO can view the products that are assigned to this CMO by the MAH.
- The CMO can request serials assigned to this CMO over Manufacturer V2 API.
- The CMO can commission serials over Manufacturer V2 API to report the produced items to the MAH.
- The CMO can aggregate trade items on container over Manufacturer V2 API to report the aggregation to the MAH.
- The CMO can release unused serials over Manufacturer V2 API. Later, the CMO can request these released serials over Manufacturer V2 API again.
- The CMO can decommission serials over Manufacturer V2 API. For example, to report faulty or damaged items. The MAH cannot release these items to the market.

Before You Begin
| CMO | Make sure that you have created a Manufacturer V2 API channel. To send requests over API, you need to obtain an authentication token. For more information, see Configuring the Movilitas.Cloud APIs. |
| MAH | N/A |
Procedure
| # | CMO | MAH |
|---|---|---|
| 1. | Register the MAH and invite the MAH to be a partner in Movilitas.Cloud. For more information, see Managing MAH. | N/A |
| 2. | N/A | If the tenant does not exist in Movilitas.Cloud, register in Movilitas.Cloud. For more information, see Registering to Movilitas.Cloud through a Partner Invitation from Another Company. |
| 3. | N/A | Review and accept the partner request. For more information, see Managing Partners. |
| 4. | N/A | Configure the EU Hub channel to register product master data and commission the items to the EU Hub.
|
| 5. | N/A | Configure the channel to manage serials. For serial number management, use an SNM, an SAP ATTP, an SAP ICH, or a TraceLink Partner channel. For more information, see Configuring a Serial Number Management Channel, Configuring an SAP ATTP Channel and Managing the Requests, Configuring and Monitoring an SAP ICH Channel, or Configuring a TraceLink Partner Channel and Managing SFTP Transactions. |
| 6. | N/A | Create the EU market profile under the Serialized Manufacturing application --> Settings tab. For more information, see Settings. |
| 7 | N/A | Register the contracted wholesalers (3PLs) under the Serialized Manufacturing application --> Site management --> 3PLs tab. For more information, see Managing 3PLs. Note: 3PL data in the EU Hub can be imported through the EU Hub channel. For more information, see Configuring an EU Hub Channel, Importing Master Data, and Viewing EU Hub Messages. |
| 8. | N/A | Register the products for the EU market by giving the master data and country-related data under the Serialized Manufacturing application --> Products --> Products tab. Then, upload the master data to the EU Hub. For more information, see Managing Products. Note: Products in the EU Hub can be imported through the EU Hub channel. For more information, see Configuring an EU Hub Channel, Importing Master Data, and Viewing EU Hub Messages. |
| 9. | N/A | For each product, configure the serial management under the Serialized Manufacturing application --> Products --> Products tab. For more information, see Managing Products. |
| 10. | N/A | Fill the serial number pool. You can generate serials by using an SNM channel or you can request serials from an SAP ICH system or TraceLink through the applicable business channel. For more information, see Managing Products. |
| 11. | N/A | Assign the products and serials to the CMO. For more information, see Managing CMO. |
| 12. | Request serials over the Manufacturer V2 API. For more information, see Request Serials. | If the CMO runs out of serials, fill the serial number pool. |
| The CMO performs the manufacturing activities. | ||
| 13. | N/A | Commission serials over the Manufacturer V2 API. For more information, see Commission Serials. |
| 14. | N/A | Aggregate trade items on container over the Manufacturer V2 API. For more information, see Aggregate Trade Items on Container. |
| 15. | N/A | Release unused serials over the Manufacturer V2 API. For more information, see Release Serials. |
| 16. | N/A | Decommission serials over the Manufacturer V2 API. For more information, see Decommission Serials. |
| 17. | Commission the items to the EU Hub. For more information, see Commissioning. | N/A |
| 18. | Monitor the EU Hub requests and alerts on the EU Hub channel. For more information, see Configuring an EU Hub Channel, Importing Master Data, and Viewing EU Hub Messages. | N/A |
| 19. | View the batch data and the pack status summary for the batch. For more information, see Managing Batches. Note: The MAH can view all the batches of the product. | View the batch data and the pack status summary for the batch. For more information, see Managing Batches. Note: The CMO can view only the batches that were created by the CMO while commissioning serials over API. |
| 20. | View the pack history. For more information, see Viewing the Pack History. Note: The MAH can view the history of all packs belonging to a product of the MAH. | View the pack history. For more information, see Viewing the Pack History. Note: The CMO can view the history of the packs produced by the CMO. |
| 21. | N/A | Manage the alerts (Europe) in the Reports & Analysis application. For more information, see Managing FMD Alerts from the EMVO AMS (Europe). |
Next Steps
As the MAH, receive the items shipped by the CMO through a Third-Party Logistics (3PL) company. For more information, see the Serialized Logistics application and the Serialized Logistics Workflows.
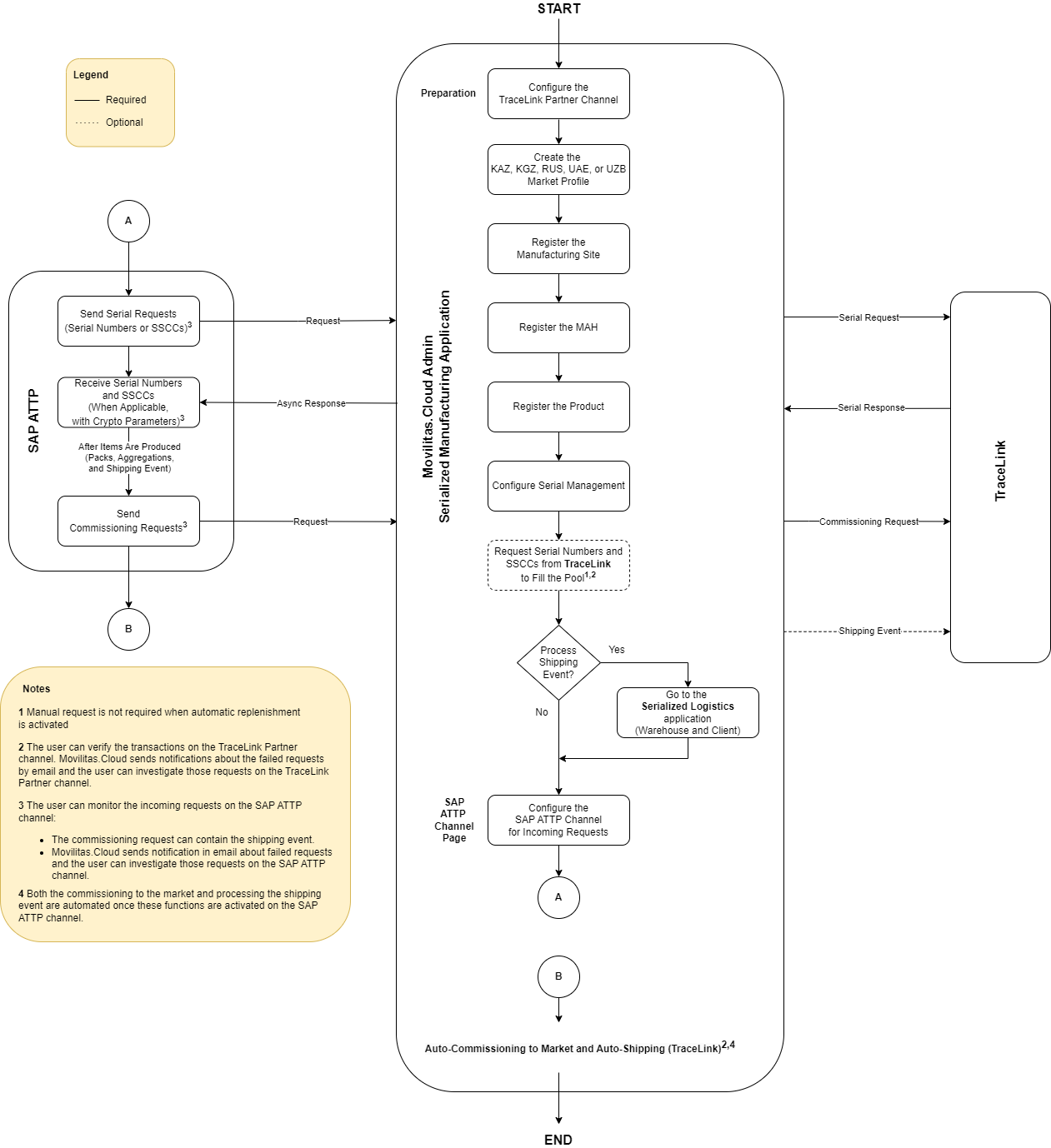
Using Movilitas.Cloud as a Gateway between SAP ATTP and TraceLink for Serialization and Logistics
In this use case, you use the Serialized Manufacturing application and other Movilitas.Cloud services as a gateway between SAP ATTP and TraceLink systems to perform serialization activities and logistics:
- Movilitas.Cloud forwards serial requests and commissioning requests from SAP ATTP to TraceLink. The commissioning request can contain the shipping event also.
- Movilitas.Cloud receives and processes responses from TraceLink and forwards the responses to SAP ATTP.
Your company acts as a Contract Manufacturing Organization (CMO) that uses SAP ATTP and wants to exchange information with the Marketing Authorization Holder (MAH) that uses TraceLink.

Before You Begin
Make sure that you have created a TraceLink Partner channel to upload requests to TraceLink addressing the MAH, and to download responses from TraceLink addressing your company (CMO). For more information, see Configuring a TraceLink Partner Channel and Managing SFTP Transactions.
Procedure
1. Create the KAZ, KGZ, RUS, UAE, or UZB market profile under the Serialized Manufacturing application --> Settings tab. Associate a TraceLink Partner channel with each market. For more information, see Settings.
2. Register the manufacturing site(s) under the Serialized Manufacturing application --> Site management --> Sites tab. Make sure that you provide the SGLN value. For more information, see Managing Manufacturing Sites.
3. Register the MAH under the Serialized Manufacturing application --> Site management --> MAHs tab. For more information, see Managing MAHs.
4. Register the products for the market by giving the master data under the Serialized Manufacturing application --> Products --> Products tab. For more information, see Managing Products.
5. For each product, configure the serial management under the Serialized Manufacturing application --> Products --> Products tab. You need to select the previously configured TraceLink Partner channel and specify the manufacturing site and the MAH. You can activate automatic replenishment or you can manually request serial numbers. For more information, see Managing Products.
6. Request serial numbers and SSCCs from TraceLink to fill the serial number pool and the SSCC pool. For more information, see Managing Products and Managing SSCC Pool.
You can monitor the transactions on the TraceLink Partner channel and receive notifications about errors on the channel through email after you give an email address in the channel settings.
This step is optional because you can set automatic replenishment for both the serial numbers and the SSCCs and then it is not required to fill the pool manually.
- When there are not enough serial numbers or SSCCs in the pool to fulfill a request, the automatic replenishment function fills the pool with the required amount without human intervention, and then the request from SAP ATTP is successful.
- For serial numbers, you can activate automatic replenishment while configuring the product in the Serialized Manufacturing application.
- For SSCCs, you can activate automatic replenishment on the SAP ATTP channel.
7. To process the shipping event of a commissioning request, configure the Serialized Logistics application. You need to configure the warehouse and the client.
For more information, see the section Processing Shipping Event from SAP ATTP to TraceLink in the Serialized Logistics Workflows.
8. Create an SAP ATTP channel and configure it to receive requests from SAP ATTP.
- You will need the Movilitas.Cloud endpoints and the credentials so that you can send requests to Movilitas.Cloud from SAP ATTP.
- You can activate accepting only assigned items. This setting ensures that only the serial numbers from Movilitas.Cloud can be used during commissioning.
- Activate direct release to market from SAP ATTP.
- Activate processing shipping events.
- Activate and configure SSCC automatic replenishment.
- Provide the receiving endpoint and the credentials for asynchronous responses.
For more information, see Configuring an SAP ATTP Channel and Managing the Requests.
9. As an SAP ATTP user, send the serial request or the SSCC request to Movilitas.Cloud.
Movilitas.Cloud processes the request and sends an asynchronous response to SAP ATTP including the serial numbers or SSCCs and, depending on the market, other crypto parameters.
You can monitor the incoming requests on the SAP ATTP channel and receive notifications about errors on the channel through email after you give an email address in the channel settings.
10. By using the provided serial numbers and SSCCs, produce the items at your manufacturing site.
11. As an SAP ATTP user, send the commissioning request to Movilitas.Cloud.
The commissioning request contains the produced items including aggregations. The commissioning request can contain the shipping event also. Movilitas.Cloud automatically processes the produced items including aggregations. Optionally, Movilitas.Cloud can also automatically process the shipping event (when this is set on the SAP ATTP channel).
You can monitor the incoming requests on the SAP ATTP channel and receive notifications about errors on the channel through email after you give an email address in the channel settings.
You can monitor the transactions on the TraceLink Partner channel and receive notifications about errors on the channel through email after you give an email address in the channel settings.
Using Movilitas.Cloud as a Gateway between SAP ATTP and Novumgen for Serialization (UK)
In this use case, you use the Serialized Manufacturing application and other Movilitas.Cloud services as a gateway between SAP ATTP and Novumgen systems to perform serialization activities:
- Movilitas.Cloud forwards serial requests and commissioning requests from SAP ATTP to Novumgen.
- Movilitas.Cloud receives and processes responses from Novumgen and forwards the responses to SAP ATTP.
Your company acts as a Contract Manufacturing Organization (CMO) that uses SAP ATTP and wants to exchange information with the Marketing Authorization Holder (MAH) that uses Novumgen.

Before You Begin
Make sure that you have created a Novumgen channel to send requests to Novumgen. For more information, see Configuring a Novumgen Channel and Managing the Transactions.
Procedure
1. Create the UK market profile under the Serialized Manufacturing application --> Settings tab. Associate the Novumgen channel with the UK market. For more information, see Settings.
2. Register the manufacturing site under the Serialized Manufacturing application --> Site management --> Sites tab. Make sure that you provide the SGLN value. For more information, see Managing Manufacturing Sites.
3. (Optional) Register the MAH under the Serialized Manufacturing application --> Site management --> MAHs tab. For more information, see Managing MAHs.
4. Register the products for the UK market by giving the master data under the Serialized Manufacturing application --> Products --> Products tab. For more information, see Managing Products.
5. For each product, configure the serial management under the Serialized Manufacturing application --> Products --> Products tab. You need to select the previously configured Novumgen channel. You can activate automatic replenishment or you can manually request serial numbers. For more information, see Managing Products.
6. (Optional) Request serial numbers from Novumgen to fill the serial number pool. For more information, see Managing Products.
This step is optional because you can set automatic replenishment for the serial numbers and then it is not required to fill the pool manually.
- When there are not enough serial numbers in the pool to fulfill a request, the automatic replenishment function fills the pool with the required amount without human intervention, and then the request from SAP ATTP is successful.
- You can activate automatic replenishment while configuring the product in the Serialized Manufacturing application.
7. Create an SAP ATTP channel and configure it to receive requests from SAP ATTP.
- You will need the Movilitas.Cloud endpoints and the credentials so that you can send requests to Movilitas.Cloud from SAP ATTP.
- You can activate accepting only assigned items. This setting ensures that only the serial numbers from Movilitas.Cloud can be used during commissioning.
- Activate direct release to market from SAP ATTP.
- Provide the receiving endpoint and the credentials for asynchronous responses.
For more information, see Configuring an SAP ATTP Channel and Managing the Requests.
8. As an SAP ATTP user, send the serial request to Movilitas.Cloud.
Movilitas.Cloud processes the request and sends an asynchronous response to SAP ATTP including the serial numbers.
You can monitor the incoming requests on the SAP ATTP channel and receive notifications about errors on the channel through email after you give an email address in the channel settings.
9. By using the provided serial numbers, produce the items at your manufacturing site.
10. As an SAP ATTP user, send the commissioning request to Movilitas.Cloud.
The commissioning request contains the produced items.
You can monitor the incoming requests on the SAP ATTP channel and receive notifications about errors on the channel through email after you give an email address in the channel settings.
Movilitas.Cloud automatically processes the produced items and commissions the items to the market (Novumgen).
You can monitor the transactions on the Novumgen channel and receive notifications about errors on the channel through email after you give an email address in the channel settings.
Connecting to TRVST as a Manufacturer (Africa)
In this use case, you use the Serialized Manufacturing application to connect to TRVST as a manufacturer and meet the regulatory requirements in Africa. You want to cover the following tasks:
- Registering (Uploading) product master data
- Commissioning product pack data
In terms of serialization activities, you decide the level of integration with Movilitas.Cloud.

Before You Begin
Make sure that you have created the TRVST channel to register product master data and commission the items to TRVST. For more information, see Configuring a TRVST Channel (Africa).
Procedure
1. Create the AF market profile under the Serialized Manufacturing application --> Settings tab. For more information, see Settings.
2. Register the products for the AF market by giving the master data and country-related data under the Serialized Manufacturing application --> Products --> Products tab. Then, upload the master data to TRVST. For more information, see Managing Products.
3. Perform serialization activities.
The serialization activities cover a wide range of tasks, including serial management, batch management, label printing, integrating the shopfloor with Movilitas.Cloud over API, and updating Movilitas.Cloud with the serialized items. You decide the level of integration with Movilitas.Cloud.
The activities you perform in Movilitas.Cloud defines what type of data you store and find in Movilitas.Cloud.
There are several ways of facilitating these activities. The scope of the topic exceeds this description. Understand your business processes, study the articles in Online Help, and build up the serialization accordingly.
4. Commission the items to the market. For more information, see Commissioning.
Acting as the VRS Responder (USA)
In this use case, you use the Serialized Manufacturing application to act as the VRS responder and meet the DSCSA requirements in the USA market:
- You configure the responder settings, including responder GLN, responder contact information, and ATP credentialing.
- You manage the products in the VRS Lookup Directory (LD) in Movilitas.Cloud.
- You can decide to use Movilitas.Cloud as the product verification endpoint and store your pack data in Movilitas.Cloud or you can use an external verification endpoint and maintain your own repository outside Movilitas.Cloud.

Before You Begin
Make sure that you have a digital identifier (DID) in your digital wallet provider (CARO by Spherity or XATP by LedgerDomain) as per your state license. To use XATP, you will also need an API key that you can obtain from XATP.
However, if you do not have a DID yet but you want to use CARO for ATP credentialing, you can create a tenant (business account) in CARO from Movilitas.Cloud and link that tenant to Movilitas.Cloud (your VRS provider) in CARO. As a result, you obtain the digital identifier while configuring the application.
Procedure
1. Create the USA market profile under the Serialized Manufacturing application --> Settings tab.
- Default responder GLN
- Responder contact information
- ATP credentialing
For more information, see Settings.
2. Register the products for the USA market under the Serialized Manufacturing application --> Products --> Products tab. Manage your products in the VRS LD.
- Product master data
- DSCSA settings
- VRS responder GLN.
- LD settings.
- Response settings.
- Product verification endpoint that is either in Movilitas.Cloud or outside Movilitas.Cloud.
For more information, see Managing Products.
Continue with the next steps when the product verification endpoint is in Movilitas.Cloud.
Otherwise, end of the procedure.
3. If the product verification endpoint is the one in Movilitas.Cloud, perform serialization activities in the Serialized Manufacturing application.
The serialization activities cover a wide range of tasks, including serial management, batch management, label printing, integrating the shopfloor with Movilitas.Cloud over API, and updating Movilitas.Cloud with the serialized items. You decide the level of integration with Movilitas.Cloud.
The activities you perform in Movilitas.Cloud defines what type of data you store and find in Movilitas.Cloud.
There are several ways of facilitating these activities. The scope of the topic exceeds this description. Understand your business processes, study the articles in Online Help, and build up the serialization accordingly.
4. If your company outsources the manufacturing activities to a Contract Manufacturing Organization (CMO), receive the produced items in the Serialized Logistics application.
The CMO ships the items to your company and sends an EPCIS file about the shipment. The CMO is your supplier. Before receiving an EPCIS file:
- Both the supplier and the receiving warehouse must be registered in the Serialized Logistics application.
- If the CMO sends the EPCIS file from SAP ICH or TraceLink, the appropriate channel must be configured and associated with the supplier as the collaboration channel for inbound EPCIS.
For more information, see Managing Suppliers, Managing Warehouses, SAP ICH channel, and TraceLink Partner channel.
5. If a pack is suspect or illegitimate, mark the pack accordingly under the Serialized Manufacturing application --> SN/SSCC pool --> Pack history tab. For more information, see Viewing the Pack History and Setting the Authenticity of a Pack.
6. If the authorities approved extending the expiration date of a batch or you need to recall a batch, perform the relevant action on the batch under the Serialized Manufacturing application --> Products --> Batches tab. For more information, see Managing Batches.
7. Monitor the VRS responses in the Reports & Analysis application. For more information, see Viewing VRS Responses.
Serialization in Partnership in the USA
In this use case, the Marketing Authorization Holder (MAH) and the Contract Manufacturing Organization (CMO) serialize items in partnership for the USA market. The MAH invites the CMO to establish a partnership with each other in Movilitas.Cloud.
If the CMO does not have a tenant in Movilitas.Cloud, the CMO registers one and then accepts the partner request.
Regarding the payment model, the CMO can become a full-paying customer in Movilitas.Cloud or can be in "Partner" mode meaning that the tenant that sent the invitation pays the invoices (the MAH).
The MAH and the CMO are integrated within Movilitas.Cloud with their customized views and functions. The partnership enables the MAH and the CMO to exchange data in an efficient, controlled, and secure manner.
Examples of data exchange:
- The MAH can assign products and then assign serials to the CMO.
- The CMO can view the products that are assigned to this CMO by the MAH.
- The CMO can request serials assigned to this CMO over Manufacturer V2 API.
- The CMO can commission serials over Manufacturer V2 API to report the produced items to the MAH.
- The CMO can aggregate trade items on container over Manufacturer V2 API to report the aggregation to the MAH.
- The CMO can release unused serials over Manufacturer V2 API. Later, the CMO can request these released serials over Manufacturer V2 API again.
- The CMO can decommission serials over Manufacturer V2 API. For example, to report faulty or damaged items. The MAH cannot release these items to the market.
Additionally, the MAH uses Movilitas.Cloud as the VRS provider.

Before You Begin
| MAH | Make sure that you have created the channel to manage serials. To generate serial numbers in-house, a Serial Number Management channel is required. For more information, see Configuring a Serial Number Management Channel. |
| CMO | N/A |
Procedure
| # | MAH | CMO |
|---|---|---|
| 1. | Create the USA market profile under the Serialized Manufacturing application --> Settings tab. To use Movilitas.Cloud as the VRS provider, activate verifiable credentials and configure the settings related to the VRS responder. For more information, see Settings. | N/A |
| 2. | Register the products for the USA market by giving the master data under the Serialized Manufacturing application --> Products --> Products tab. To use Movilitas.Cloud as the VRS provider, add the product to or update the product in the VRS Lookup Directory (LD). For more information, see Managing Products. | N/A |
| 3. | For each product, configure the serial management under the Serialized Manufacturing application --> Products --> Products tab. For more information, see Managing Products. | N/A |
| 4. | Register the CMO and invite the CMO to be a partner in Movilitas.Cloud. For more information, see Managing CMO. | N/A |
| 5. | N/A | If the tenant does not exist in Movilitas.Cloud, register in Movilitas.Cloud. For more information, see Registering to Movilitas.Cloud through a Partner Invitation from Another Company. |
| 6. | N/A | Review and accept the partner request. For more information, see Managing Partners. |
| 7. | N/A | Configure a Manufacturer V2 API channel and obtain an authentication token. For more information, see Configuring the Movilitas.Cloud APIs. |
| 8. | Fill the serial number pool. You can generate serials by using an SNM channel. For more information, see Managing Products. | N/A |
| 9. | Assign the products and serials to the CMO. For more information, see Managing CMO. | N/A |
| 10. | If the CMO runs out of serials, fill the serial number pool. | Request serials over the Manufacturer V2 API. For more information, see Request Serials. |
| The CMO performs the manufacturing activities. | ||
| 11. | N/A | Commission serials over the Manufacturer V2 API. For more information, see Commission Serials. |
| 12. | N/A | Aggregate trade items on container over the Manufacturer V2 API. For more information, see Aggregate Trade Items on Container. |
| 13. | N/A | Release unused serials over the Manufacturer V2 API. For more information, see Release Serials. |
| 14. | N/A | Decommission serials over the Manufacturer V2 API. For more information, see Decommission Serials. |
| 15. | For the produced items, set the item status to Commissioned in Movilitas.Cloud. For more information, see Commissioning. | N/A |
| 16. | Manage the batches through their lifecycle:
Note: The MAH can access all the batches of the product. | View the batch data and the pack status summary for the batch. For more information, see Managing Batches. Note: The CMO can access only the batches that were created by the CMO while commissioning serials over API. |
| 17. | View the pack history and container history. For packs, if necessary, change the authenticity of the pack (suspect or illegitimate). For more information, see Viewing the Pack History and Setting the Authenticity of a Pack and Viewing the SSCC History. Note: The MAH can access the history of all packs and containers belonging to a product of the MAH. | View the pack history and container history. For more information, see Viewing the Pack History and Viewing the SSCC History. Note: The CMO can access the history of the packs and containers produced by the CMO. |
| 18. | Monitor the VRS responses in the Reports & Analysis application. For more information, see Viewing VRS Responses. | N/A |
Next Steps
As the CMO, ship the items to the MAH. For more information, see the Serialized Logistics application and the Serialized Logistics Workflows.
Serialization and Shipping without Partnership in the USA
In this use case, the Marketing Authorization Holder (MAH) and the Contract Manufacturing Organization (CMO) serialize items for the USA market, but they are not partners in Movilitas.Cloud. The MAH has a tenant in Movilitas.Cloud while the CMO does not have a tenant in Movilitas.Cloud.
The MAH can assign products, then assign serials to the CMO, and export the serials to a CSV file. The CMO can also send serial requests from TraceLink to Movilitas.Cloud, and Movilitas.Cloud returns the serial numbers in the response. However, the CMO can also use its own serials.
Once the CMO produces the items, the CMO shares the details in an EPCIS file (outside Movilitas.Cloud). The MAH can upload the EPCIS file in the Serialized Manufacturing application to update the system with the produced items. Additionally, the MAH wants to commission and ship at the same time during the EPCIS upload. The shipping is triggered and recorded in the Serialized Logistics application.
Additionally, the MAH uses Movilitas.Cloud as the VRS provider.

Before You Begin
Make sure that you have created the channel to manage serials. To generate serial numbers in-house, a Serial Number Management channel is required. For more information, see Configuring a Serial Number Management Channel.
Make sure that you have configured a TraceLink Partner channel to receive serial number requests from TraceLink. For more information, see Configuring a TraceLink Partner Channel and Managing SFTP Transactions.
To do the commissioning and shipping at once, make sure that the settings are complete and match the content in the EPCIS file:
- Seller in the EPCIS file --> Tenant settings, including company name, address, and SGLN.
- Ship-from in the EPCIS file --> Warehouse settings, including address and SGLN, in the Serialized Logistics application.
- Sold-to (buyer) in the EPCIS file --> Client master data settings, including address and SGLN, in the Serialized Logistics application.
- Ship-to in the EPCIS file --> Client delivery address settings, including address and SGLN, in the Serialized Logistics application.
Procedure
1. Create the USA market profile under the Serialized Manufacturing application --> Settings tab.
To use Movilitas.Cloud as the VRS provider, activate verifiable credentials and configure the settings related to the VRS responder.
For more information, see Settings.
2. Register the products for the USA market by giving the master data under the Serialized Manufacturing application --> Products --> Products tab.
To use Movilitas.Cloud as the VRS provider, add the product to or update the product in the VRS Lookup Directory (LD).
For more information, see Managing Products.
3. For each product, configure the serial management under the Serialized Manufacturing application --> Products --> Products tab. For more information, see Managing Products.
4. Register the CMO. For more information, see Managing CMO.
5. If you want the CMO to use your serials, fill the serial number pool. You can generate serials by using an SNM channel. For more information, see Managing Products.
6. Share data with the CMO in one of the following ways:
| # | CMO Expects a CSV File | CMO Uses TraceLink |
|---|---|---|
6.1 | Assign the products and then the serials to the CMO, export the serials to a CSV file, and download the CSV file. For more information, see Managing CMO. | The CMO sends the serial number request from TraceLink to Movilitas.Cloud (SNM_REQUEST). |
| 6.2 | Share the serial numbers with the CMO. | Movilitas.Cloud returns the serial numbers to TraceLink (SNM_RESPONSE). For more information, see Configuring a TraceLink Partner Channel and Managing SFTP Transactions. |
The CMO performs the manufacturing activities and shares the result as an EPCIS file.
7. Upload the EPCIS file under the Serialized Manufacturing application --> Commissioning tab. Make sure that you confirm processing the shipping event. For more information, see Commissioning.
Result:
- The items are created, commissioned to the USA market, and shipped to the client at once.
- The Serialized Logistics application generates an outbound DSCSA EPCIS file and sends the file to the client in partnership or through the collaboration channel associated with the client.
- An outbound external transfer is recorded in the Serialized Logistics application. It is possible to download the DSCSA EPCIS file or resend it to the client on the outbound external transfer page.
8. Manage the batches through their lifecycle:
- View the batch details, including pack status summary.
- Update a batch because the expiration date is extended by the authorities.
- Recall a batch.
For more information, see Managing Batches.
9. View the pack history and container history.
For packs, if necessary, change the authenticity of the pack (suspect or illegitimate).
For more information, see Viewing the Pack History and Setting the Authenticity of a Pack and Viewing the SSCC History.
10. Monitor the VRS responses in the Reports & Analysis application. For more information, see Viewing VRS Responses.
Next Steps
Verify the outbound external transfer in the Serialized Logistics application. For the USA market, you can download the DSCSA EPCIS file or resend it to the client. For more information, see Managing Outbound Transfers and Getting an EPCIS File.
Verify that the DSCSA EPCIS file is successfully sent through the channel associated with the client (AS2, LSPediA, TraceLink Partner, or SFTP). In partnership, ask your client to confirm the receipt of the file.
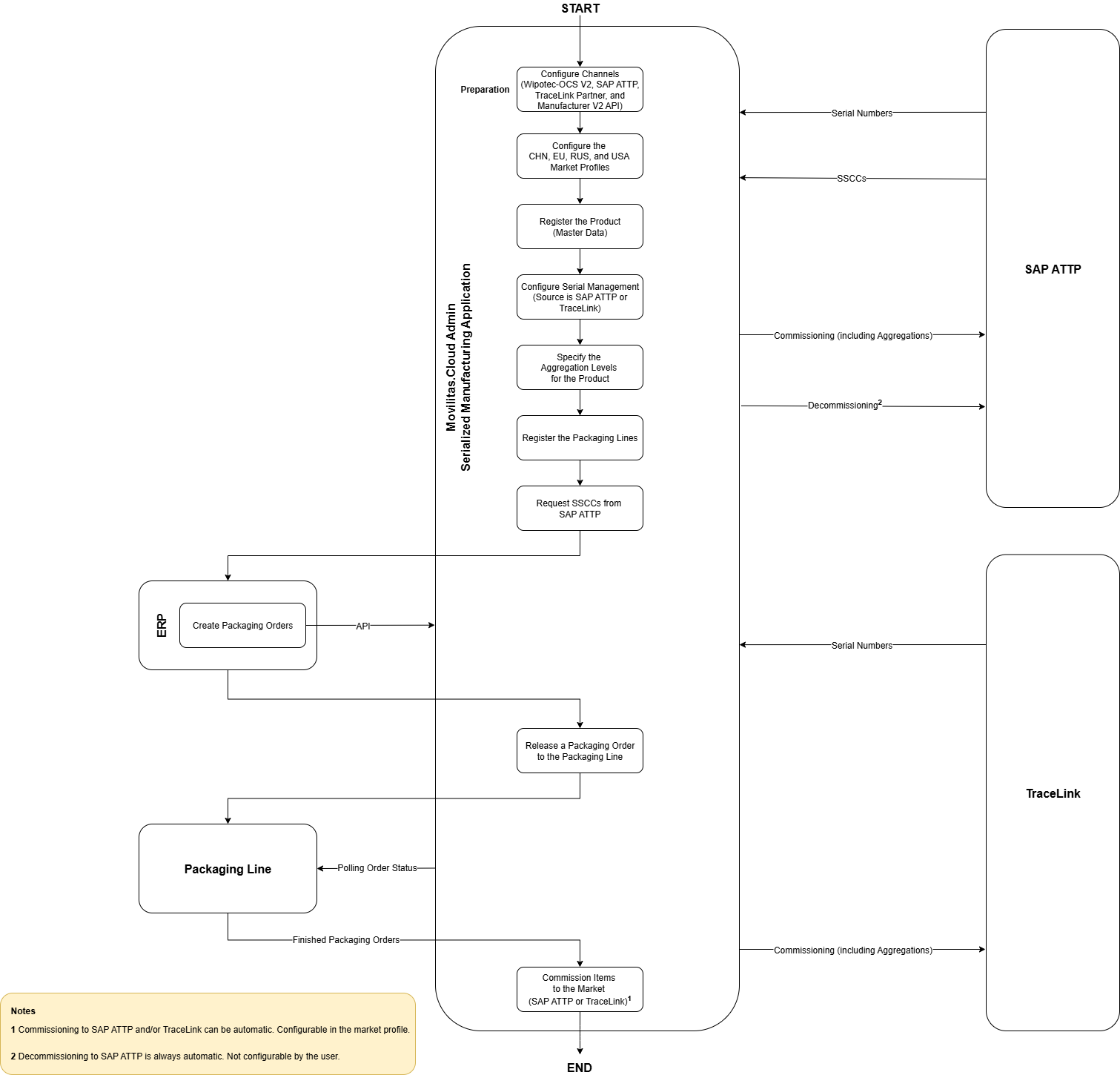
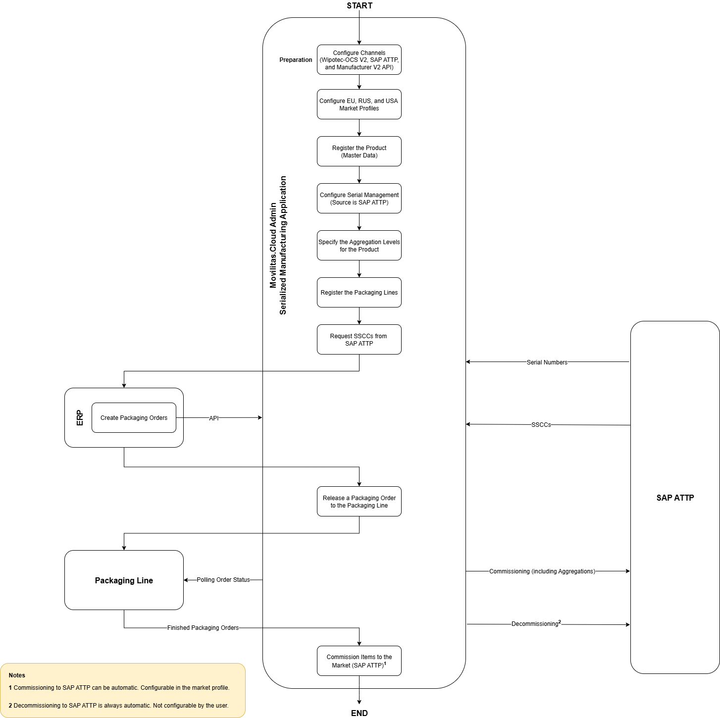
Releasing Packaging Orders to a Packaging Line and Commissioning to SAP ATTP or TraceLink
In this use case, the manufacturer applies a packaging line (Wipotec-OCS machine) to execute packaging orders. The orders are created over API from an ERP system.
The produced items are commissioned to SAP ATTP or TraceLink.
When connecting to SAP ATTP, if an item cannot be commissioned due to damage, being a sample, or for any other reason, the item is decommissioned to SAP ATTP.

Before You Begin
Make sure that you have configured the following channels:
- Wipotec-OCS V2. For more information, see the Wipotec-OCS V2 channel.
- SAP ATTP for outgoing requests. For more information, see the SAP ATTP channel.
- TraceLink Partner for outgoing requests. For more information, see the TraceLink Partner channel.
- Manufacturer V2 API to get a channel key and activate the conversion of packaging orders to the parent product level for aggregated products. For more information, see the Manufacturer V2 API channel.
- Note: To send requests over API, you need to obtain an authentication token that can be dynamic (with expiry) or static (valid until revoking) as described in Managing API keys and Static Token and Before You Send An API Request.
Procedure
1. Configure the CHN, EU, RUS, and USA market profiles.
- Associate the CHN market profile with a TraceLink Partner channel.
- Associate the EU, RUS, and USA market profiles with an SAP ATTP channel.
- Activate automatic release to the market (automatic commissioning to SAP ATTP or TraceLink).
For more information, see the configuration of the settings panel in Managing Settings.
2. Register the product master data for the market. For more information, see Managing Products.
- CHN market - EDMC.
- EU, RUS, and USA markets - GTIN.
3. Configure the serial management for the product.
- Select the source: SAP ATTP or TraceLink Partner channel, as applicable.
- Activate automatic replenishment and set the filling amount and threshold.
- Optionally, request serial numbers on-demand to fill the serial number pool.
For the RUS market, crypto codes and crypto keys are also requested and stored in the serial number pool.
For more information, see Managing Products.
4. If the product aggregates another product and/or is aggregated into containers (bundle, case, and/or pallet), specify the aggregation levels of the product.
Once the packaging order is released to the line, the aggregation information is sent to the packaging line.
For more information, see Managing Products.
5. Register the packaging lines. Associate the Wipotec-OCS V2 channel with the packaging line. For more information, see Managing Packaging Lines.
6. Request SSCCs from SAP ATTP. For more information, see Managing the SSCC Pool.
7. Create a packaging order from the ERP over the Manufacturer V2 API. For more information, see Creating a Packaging Order.
8. Release the packaging order to the packaging line.
If the order gets suspended for any reason, for example, packaging line is not available or running out of serials, you can resume the packaging order after fixing the issue.
For more information, see Managing Packaging Orders.
Movilitas.Cloud regularly polls the packaging line about the status of the order on the line.
If the order is finished, Movilitas.Cloud takes all the data from the line and creates the trade items and containers.
If automatic release to the market is activated, the items are commissioned to SAP ATTP or TraceLink.
Items decommissioned on the packaging line are reported to SAP ATTP automatically without human intervention.
9. If automatic release to the market is not activated, commission the produced items to the market (SAP ATTP or TraceLink). For more information, see Commissioning.
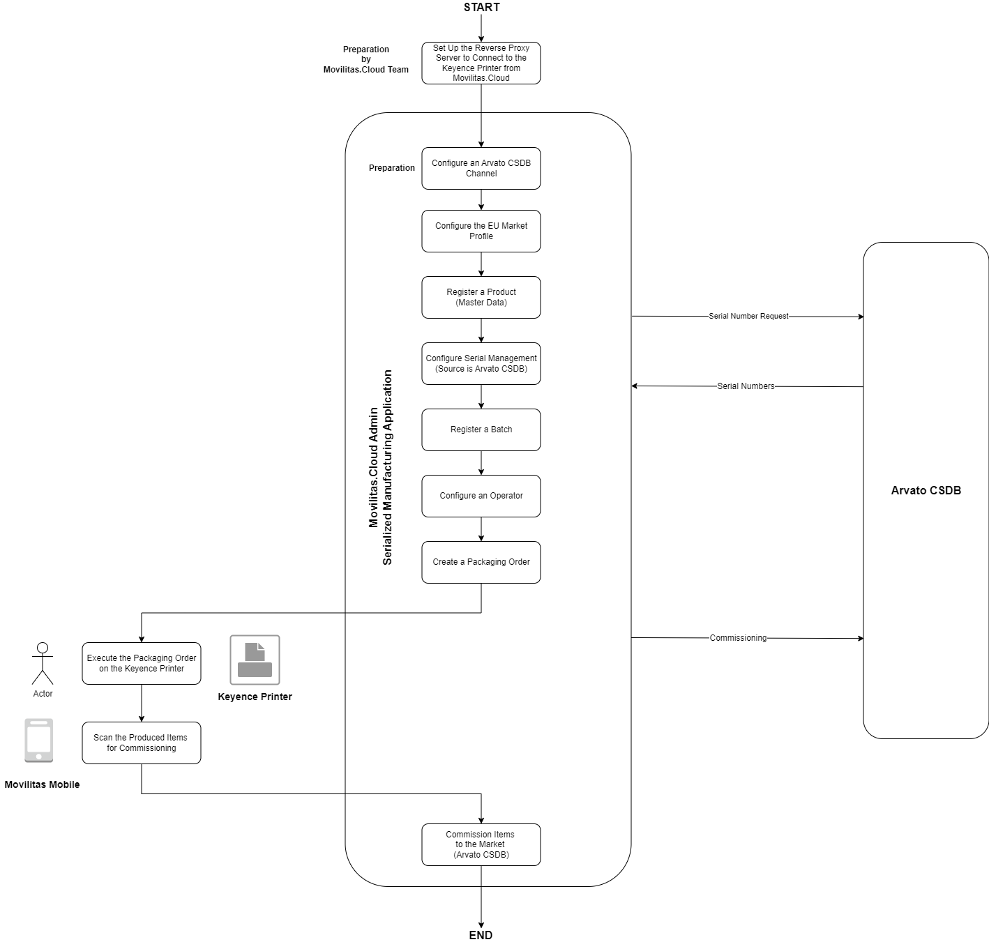
Connecting to a Keyence Printer and Serializing by Interacting with Arvato CSDB
In this use, the manufacturer interacts with Arvato CSDB to perform serialization:
- Requests serial numbers from Arvato CSDB.
- Commission the produced items to Arvato CSDB.
Each produced item holds a Data Matrix barcode printed on a Keyence printer. To connect to the Keyence printer from Movilitas.Cloud, the Movilitas.Cloud team sets up a reverse proxy server.

Before You Begin
Make sure that you have configured an Arvato CSDB channel. For more information, see Configuring an Arvato CSDB Channel and Monitoring SFTP Transactions.
Procedure
1. Create the EU market profile under the Serialized Manufacturing application --> Settings tab. Associate the Arvato CSDB channel with the EU market.
For more information, see the configuration of the settings panel in Managing Settings.
2. Register the product master data for the EU market. For more information, see Managing Products.
3. Configure the serial management for the product.
- Select the Arvato CSDB channel as the source.
- Optionally, Activate automatic replenishment and set the filling amount and threshold.
- Optionally, request serial numbers on-demand to fill the serial number pool.
For more information, see Managing Products.
4. Register a batch for the product. For more information, see Managing Batches.
5. Configure an operator. Assign the following privileges:
- Keyence printing
- Commission
For more information, see Managing Operators.
6. Create a packaging order. For more information, see Managing Packaging Orders.
7. As an operator, execute the packaging order on the Keyence printer by using the mobile application:
- Release Data Matrix barcodes to the printer one by one and verify that each barcode is printed.
- Once the order is fulfilled, close the packaging order.
For more information, see Printing on a Keyence Printer (Mobile).
8. As an operator, scan the produced items for commissioning by using the mobile application. For more information, see Commission Packs (Mobile).
9. Commission the items to the market (Arvato CSDB). For more information, see Commissioning.