As per the Drug Supply Chain Security Act (DSCSA) requirements, the distributors and dispensers must verify the pharmaceutical products due to one of the following reasons (contexts):
- Verification for saleable return
- Verification of suspect or illegitimate product
- Verification after exception arises with the product
- Verification of the product status
The DSCSA Product Verification & Tracing application enables the distributors and dispensers to verify the products by connecting to the Verification Router Service (VRS). Movilitas.Cloud introduces its own lookup directory (LD) and VRS mechanism by following the VRS LD specifications issued by HDA. The introduced solution is compliant with the GS1 US DSCSA requirements. For the messaging, the GS1 Lightweight Messaging Standard for DSCSA 1.3 is followed.
The distributors or dispensers can choose one of the following setups in the DSCSA Product Verification & Tracing application:
- Using Movilitas Mobile for DSCSA Product Verification & Tracing application to verify packs. The requester is the tenant in Movilitas.Cloud.
- Sending verification requests over the Verification DSCSA API. The requester is different from the tenant in Movilitas.Cloud, although the tenant collects all the requesters.
When choosing Movilitas Mobile for verification, the distributors or dispensers can also initiate a trace request in the mobile application and download the constructed JSON file of the trace request in the Reports & Analysis application.
This article provides an overview of the application and the configuration workflows to ease understanding.
IMPORTANT: In the description below, we assume that you have already activated the DSCSA Product Verification & Tracing application in Movilitas.Cloud. This is a one-time activity when you start your journey with Movilitas.Cloud. For more information, see Enabling Applications for a Tenant.
TABLE OF CONTENTS
- Administrator UI Overview (Tabs)
- Verifying Packs and Initiating a Trace Request in Movilitas Mobile
- Verifying Packs over API
Administrator UI Overview (Tabs)
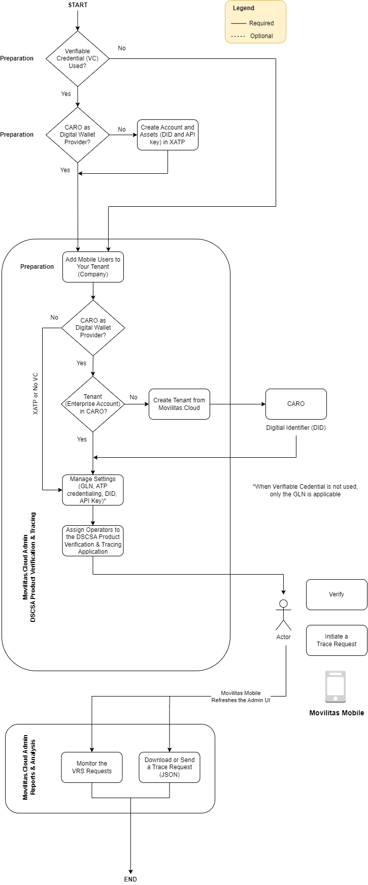
The DSCSA Product Verification & Tracing web application allows you to configure the setup based on your preferences.
Operators
You can assign the operators to use Movilitas Mobile for verifying products and initiating a trace request.
Requesters
You can manage the requesters that send verification requests to Movilitas.Cloud over the Verification DSCSA API.
Settings
To use Movilitas Mobile for verifying packs or initiating a trace request, you can provide the application-level settings that include the requester GLN and ATP credentialing.
Verifying Packs and Initiating a Trace Request in Movilitas Mobile

Before You Begin
Make sure about the following:
- If you want to use verifiable credentials from XATP (LedgerDomain), you created an account in XATP, obtained a digital identifier (DID) as per your state or federal license, and have an API key.
- You have assigned mobile users to your tenant (company). Mobile users can be operators of your warehouse. For more information, see Managing Users.
Procedure
1. Manage the application settings.
- Requester GLN
- Activating verifiable credentials through CARO (Spherity) or XATP (LedgerDomain). Applicable to verification requests.
- If your company is not onboarded in CARO (Credentialing of ATP for Regulatory Observance) yet, it is possible to initiate the tenant creation in CARO from Movilitas.Cloud, and then obtain the DID as per your state or federal license.
- To apply verifiable credentials, you need to provide the assets (DID, API key) generated in CARO or XATP.
- Activating the verification of the VRS responder.
For more information, see Managing Settings.
2. Assign operators to the DSCSA Product Verification & Tracing application.
- You can provide the requester's contact information which will be included in each verification request. The setting is also used when initiating a trace request.
- Optionally, you can limit the devices the operator can use for the scanning.
For more information, see Managing Operators.
3. As an operator, verify packs and initiate a trace request. For more information, see Movilitas Mobile for DSCSA Product Verification & Tracing.
4. As an administrator, perform the following in the Reports & Analysis application:
- View the verification logs. For more information, see Viewing DSCSA VRS Requests.
- Download the JSON file of a trace request or send the JSON file by email. For more information, see Managing TI Trace Requests (DSCSA).
Verifying Packs over API

Before You Begin
Make sure about the following:
- You created an API key and API secret for your tenant in Movilitas.Cloud. These are required so that you can obtain either a static authentication token or a dynamic one. For more information, see Managing API Keys and Static Token.
- You created a Verification DSCSA API channel. The channel is required to have a channel key for your requests. For more information, see Configuring a Verification DSCSA API Channel.
Procedure
1. If you use dynamic authentication tokens, send a request over the Authentication API regularly to obtain the latest dynamic token. The token is valid for 1 day. For more information, see Authentication Request.
2. Send Verify Pack requests over API. You can verify one pack in each request. For more information, see Verify Pack API.
If the requester is not existing in the DSCSA Product Verification & Tracing application, the requester is auto-created.
3. (Optional) If sending the verification request auto-creates the requester, complete the requester configuration in the DSCSA Product Verification & Tracing application. For more information, see Managing Requesters.
4. As an administrator, view the verification logs in the Reports & Analysis application. For more information, see Viewing DSCSA VRS Requests.